> 数据图表

想关注一下5.2 AI正不断渗透C端各个领域,应用范围广阔

2025-8-6
想关注一下5.2 AI正不断渗透C端各个领域,应用范围广阔
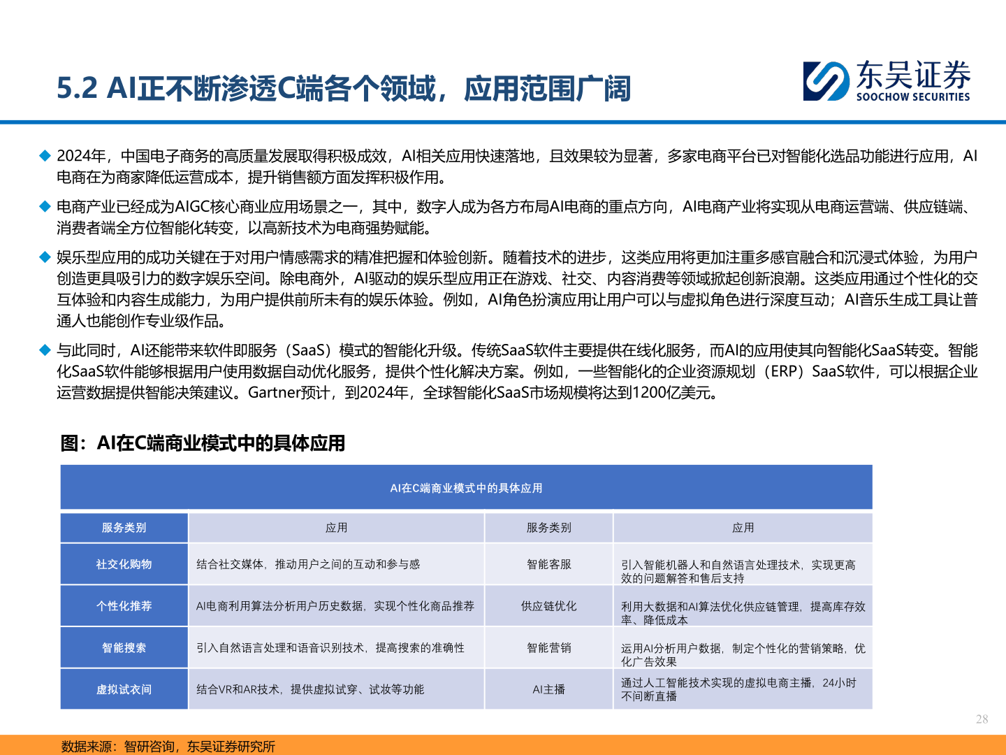
5.2 AI正不断渗透C端各个领域,应用范围广阔◆ 2024年,中国电子商务的高质量发展取得积极成效,AI相关应用快速落地,且效果较为显著,多家电商平台已对智能化选品功能进行应用,AI电商在为商家降低运营成本,提升销售额方面发挥积极作用。◆ 电商产业已经成为AIGC核心商业应用场景之一,其中,数字人成为各方布局AI电商的重点方向,AI电商产业将实现从电商运营端、供应链端、消费者端全方位智能化转变,以高新技术为电商强势赋能。◆ 娱乐型应用的成功关键在于对用户情感需求的精准把握和体验创新。随着技术的进步,这类应用将更加注重多感官融合和沉浸式体验,为用户创造更具吸引力的数字娱乐空间。除电商外,AI驱动的娱乐型应用正在游戏、社交、内容消费等领域掀起创新浪潮。这类应用通过个性化的交互体验和内容生成能力,为用户提供前所未有的娱乐体验。例如,AI角色扮演应用让用户可以与虚拟角色进行深度互动;AI音乐生成工具让普通人也能创作专业级作品。◆ 与此同时,AI还能带来软件即服务(SaaS)模式的智能化升级。传统SaaS软件主要提供在线化服务,而AI的应用使其向智能化SaaS转变。智能化SaaS软件能够根据用户使用数据自动优化服务,提供个性化解决方案。例如,一些智能化的企业资源规划(ERP)SaaS软件,可以根据企业运营数据提供智能决策建议。Gartner预计,到2024年,全球智能化SaaS市场规模将达到1200亿美元。图:AI在C端商业模式中的具体应用AI在C端商业模式中的具体应用服务类别应用社交化购物结合社交媒体,推动用户之间的互动和参与感服务类别智能客服个性化推荐Al电商利用算法分析用户历史数据,实现个性化商品推荐供应链优化智能搜索引入自然语言处理和语音识别技术,提高搜索的准确性智能营销虚拟试衣间结合VR和AR技术,提供虚拟试穿、试妆等功能AI主播应用引入智能机器人和自然语言处理技术,实现更高效的问题解答和售后支持利用大数据和AI算法优化供应链管理,提高库存效率、降低成本运用AI分析用户数据,制定个性化的营销策略,优化广告效果通过人工智能技术实现的虚拟电商主播,24小时不间断直播数据来源:智研咨询,东吴证券研究所28