> 数据图表

怎样理解1.2 股权集中,管理稳定

2025-8-2
怎样理解1.2 股权集中,管理稳定
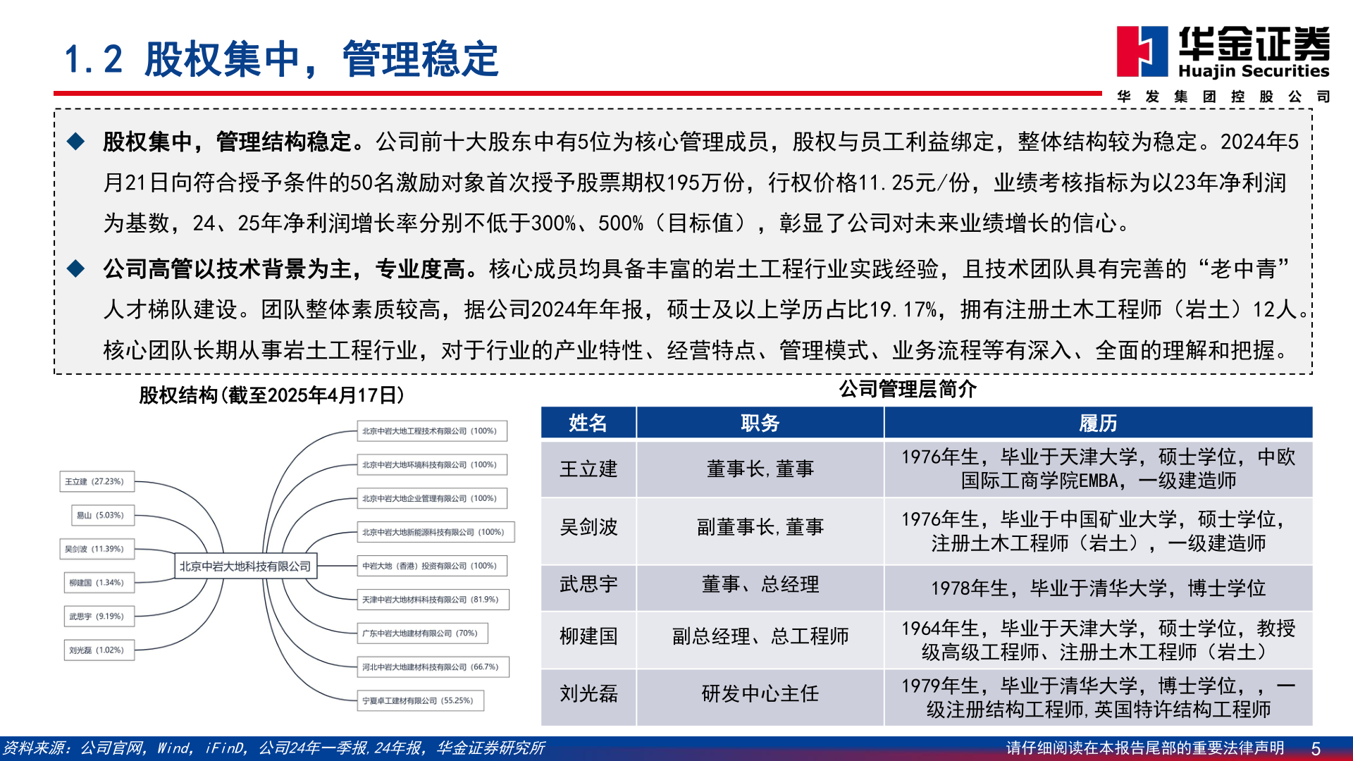
1.2 股权集中,管理稳定u 股权集中,管理结构稳定。公司前十大股东中有5位为核心管理成员,股权与员工利益绑定,整体结构较为稳定。2024年5月21日向符合授予条件的50名激励对象首次授予股票期权195万份,行权价格11.25元/份,业绩考核指标为以23年净利润为基数,24、25年净利润增长率分别不低于300%、500%(目标值),彰显了公司对未来业绩增长的信心。u 公司高管以技术背景为主,专业度高。核心成员均具备丰富的岩土工程行业实践经验,且技术团队具有完善的“老中青”人才梯队建设。团队整体素质较高,据公司2024年年报,硕士及以上学历占比19.17%,拥有注册土木工程师(岩土)12人。核心团队长期从事岩土工程行业,对于行业的产业特性、经营特点、管理模式、业务流程等有深入、全面的理解和把握。股权结构(截至2025年4月17日)公司管理层简介姓名职务履历王立建董事长,董事吴剑波副董事长,董事1976年生,毕业于天津大学,硕士学位,中欧国际工商学院EMBA,一级建造师1976年生,毕业于中国矿业大学,硕士学位,注册土木工程师(岩土),一级建造师武思宇董事、总经理1978年生,毕业于清华大学,博士学位柳建国副总经理、总工程师刘光磊研发中心主任1964年生,毕业于天津大学,硕士学位,教授级高级工程师、注册土木工程师(岩土)1979年生,毕业于清华大学,博士学位,,一级注册结构工程师,英国特许结构工程师资料来源:公司官网,Wind,iFinD,公司24年一季报,24年报,华金证券研究所请仔细阅读在本报告尾部的重要法律声明 5