> 数据图表

如何看待4.5 日本岩土工程发展历程:从战后重建到精细化+标准化

2025-8-2
如何看待4.5 日本岩土工程发展历程:从战后重建到精细化+标准化
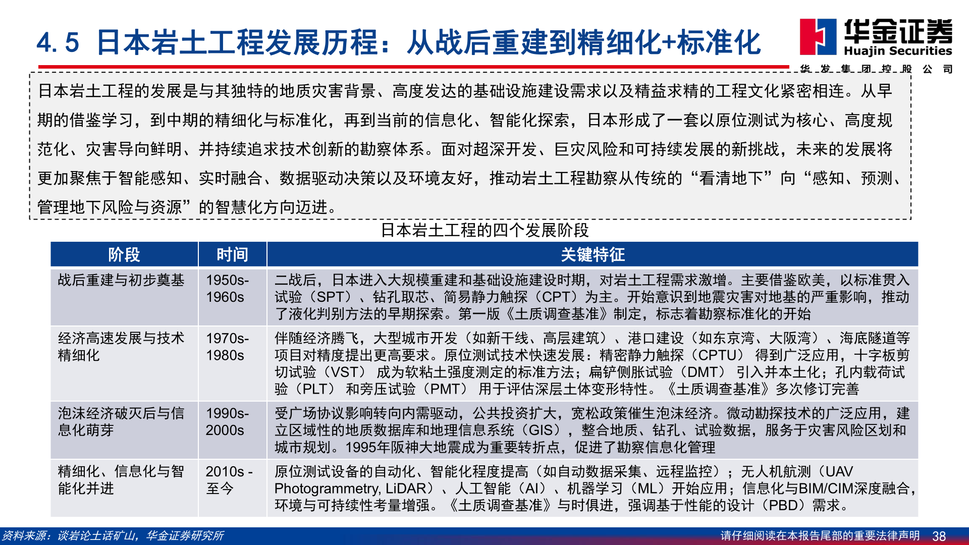
4.5 日本岩土工程发展历程:从战后重建到精细化+标准化日本岩土工程的发展是与其独特的地质灾害背景、高度发达的基础设施建设需求以及精益求精的工程文化紧密相连。从早期的借鉴学习,到中期的精细化与标准化,再到当前的信息化、智能化探索,日本形成了一套以原位测试为核心、高度规范化、灾害导向鲜明、并持续追求技术创新的勘察体系。面对超深开发、巨灾风险和可持续发展的新挑战,未来的发展将更加聚焦于智能感知、实时融合、数据驱动决策以及环境友好,推动岩土工程勘察从传统的“看清地下”向“感知、预测、管理地下风险与资源”的智慧化方向迈进。阶段时间战后重建与初步奠基 1950s-1960s经济高速发展与技术精细化1970s-1980s泡沫经济破灭后与信息化萌芽1990s-2000s精细化、信息化与智能化并进2010s - 至今日本岩土工程的四个发展阶段关键特征二战后,日本进入大规模重建和基础设施建设时期,对岩土工程需求激增。主要借鉴欧美,以标准贯入试验(SPT)、钻孔取芯、简易静力触探(CPT)为主。开始意识到地震灾害对地基的严重影响,推动了液化判别方法的早期探索。第一版《土质调查基准》制定,标志着勘察标准化的开始伴随经济腾飞,大型城市开发(如新干线、高层建筑)、港口建设(如东京湾、大阪湾)、海底隧道等项目对精度提出更高要求。原位测试技术快速发展:精密静力触探(CPTU) 得到广泛应用,十字板剪切试验(VST) 成为软粘土强度测定的标准方法;扁铲侧胀试验(DMT) 引入并本土化;孔内载荷试验(PLT) 和旁压试验(PMT) 用于评估深层土体变形特性。《土质调查基准》多次修订完善受广场协议影响转向内需驱动,公共投资扩大,宽松政策催生泡沫经济。微动勘探技术的广泛应用,建立区域性的地质数据库和地理信息系统(GIS),整合地质、钻孔、试验数据,服务于灾害风险区划和城市规划。1995年阪神大地震成为重要转折点,促进了勘察信息化管理原位测试设备的自动化、智能化程度提高(如自动数据采集、远程监控);无人机航测(UAV Photogrammetry, LiDAR)、人工智能(AI)、机器学习(ML)开始应用;信息化与BIM/CIM深度融合,环境与可持续性考量增强。《土质调查基准》与时俱进,强调基于性能的设计(PBD)需求。资料来源:谈岩论土话矿山,华金证券研究所请仔细阅读在本报告尾部的重要法律声明 38