> 数据图表

各位网友请教一下稳定币法规提案的司法管辖区对比

2025-8-3
各位网友请教一下稳定币法规提案的司法管辖区对比
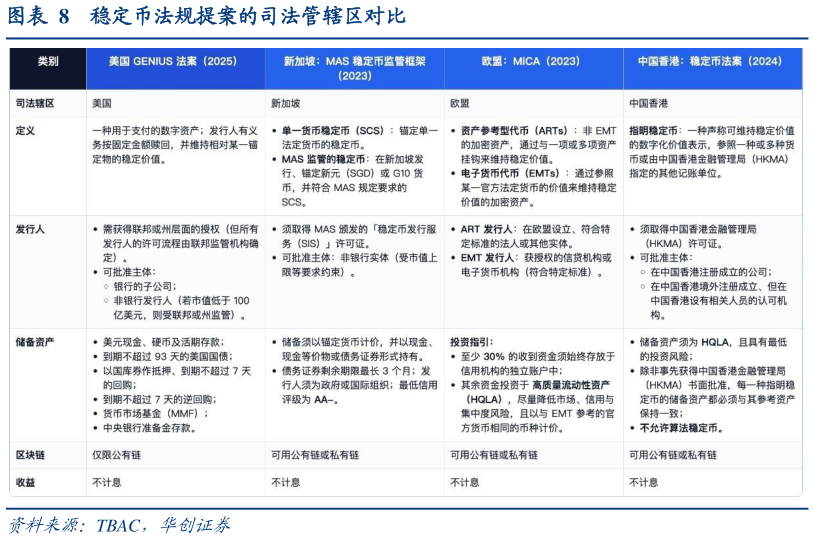
2、中国香港:稳定币条例正式实施中国香港金管局证监会在 20242025 年征求意见后,于 2025 年通过稳定币条例,并于 2025 年 8 月 1 日正式生效,标志着中国香港稳定币监管领域的重大进展。该条例要求:1)稳定币的发行、营销和托管活动需获得 HKMA 颁发的牌照。2)发行人必须是香港注册的实体(如银行或特许非银行机构),并遵守严格的监管标准。稳定币需 100%由高质量资产(如现金或现金等价物)支持,储备资产需隔离存放并定期披露。 3)现有稳定币发行人需在 2025 年 10 月 31 日前向 HKMA 申请牌照,否则需在 2026 年 2 月 1 日前退出香港市场。