精选问答
行业数据
查看更多
VIP权益
登录 | 注册
> 数据图表
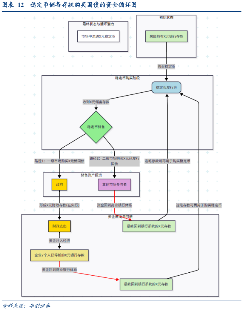
谁知道稳定币储备存款购买国债的资金循环图
2025-8-3
程是现有货币形态的转换和资金所有权的转移,而不是货币总量的扩张。
华创证券
综合其他
推荐问答
各位网友请教一下环保行业部分上市公司估值表?
谁知道2025 年 7 月各新型储能技术应用新增规模分布(按功?
咨询大家2024 年新型储能不同应用场景装机分布情况?
如何看待2024 年新型储能装机超百万千瓦省份装机情况(万千瓦)?
各位网友请教一下2024 年-2025 年 1-7 月中国储能(含直流侧设备)中标(候选人)公示容量?