> 数据图表

咨询下各位1.2 多地配套政策正陆续出台,但仍以海洋经济为主

2025-8-3
咨询下各位1.2 多地配套政策正陆续出台,但仍以海洋经济为主
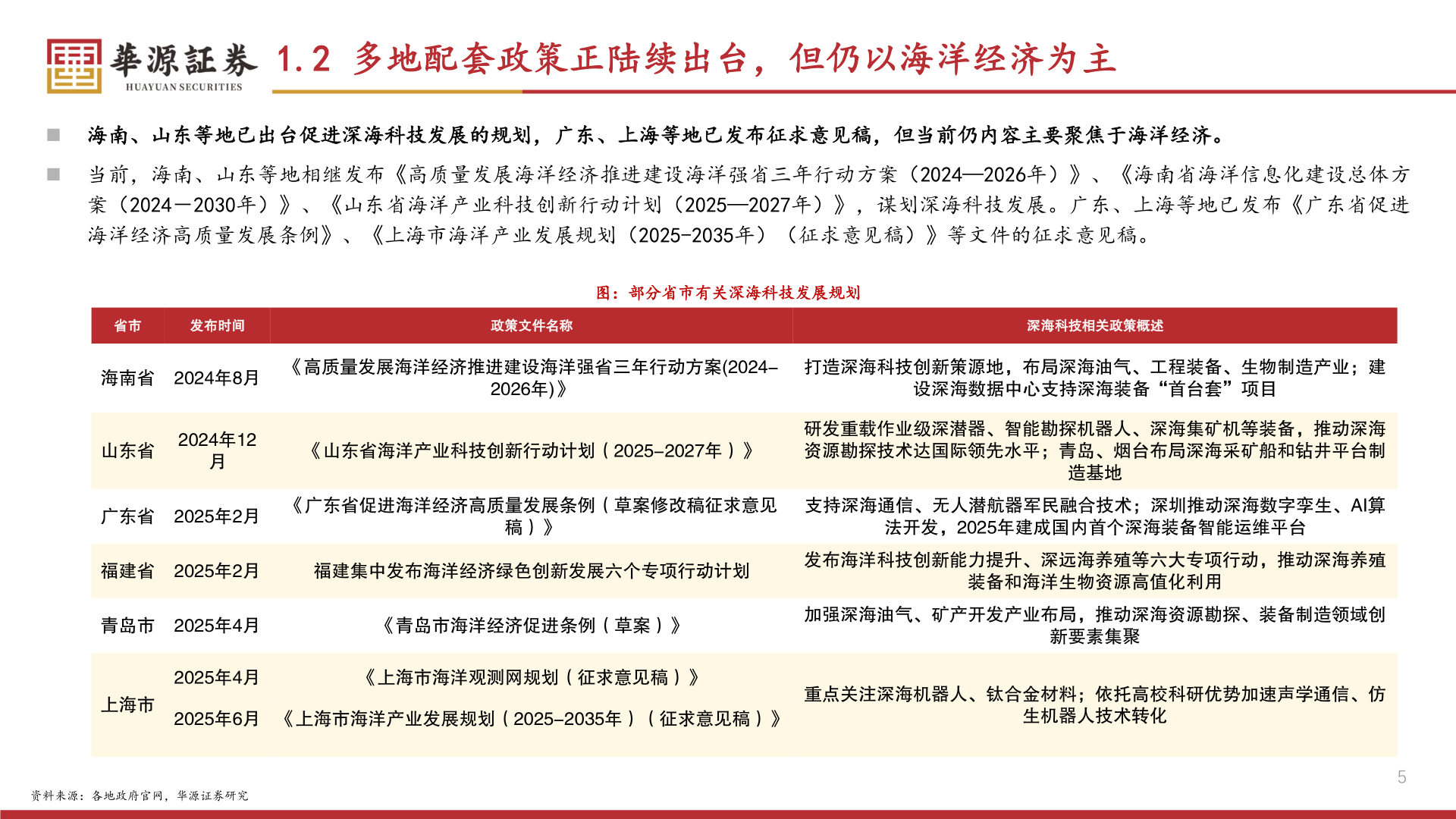
1.2 多地配套政策正陆续出台,但仍以海洋经济为主◼ 海南、山东等地已出台促进深海科技发展的规划,广东、上海等地已发布征求意见稿,但当前仍内容主要聚焦于海洋经济。◼ 当前,海南、山东等地相继发布《高质量发展海洋经济推进建设海洋强省三年行动方案(2024—2026年)》、《海南省海洋信息化建设总体方案(2024-2030年)》、《山东省海洋产业科技创新行动计划(2025—2027年)》,谋划深海科技发展。广东、上海等地已发布《广东省促进海洋经济高质量发展条例》、《上海市海洋产业发展规划(2025-2035年)(征求意见稿)》等文件的征求意见稿。省市发布时间政策文件名称深海科技相关政策概述图:部分省市有关深海科技发展规划海南省 2024年8月山东省2024年12月广东省 2025年2月《高质量发展海洋经济推进建设海洋强省三年行动方案(2024-打造深海科技创新策源地,布局深海油气、工程装备、生物制造产业;建2026年)》设深海数据中心支持深海装备“首台套”项目《山东省海洋产业科技创新行动计划(2025-2027年)》研发重载作业级深潜器、智能勘探机器人、深海集矿机等装备,推动深海资源勘探技术达国际领先水平;青岛、烟台布局深海采矿船和钻井平台制造基地《广东省促进海洋经济高质量发展条例(草案修改稿征求意见支持深海通信、无人潜航器军民融合技术;深圳推动深海数字孪生、AI算稿)》法开发,2025年建成国内首个深海装备智能运维平台福建省 2025年2月福建集中发布海洋经济绿色创新发展六个专项行动计划青岛市 2025年4月《青岛市海洋经济促进条例(草案)》2025年4月《上海市海洋观测网规划(征求意见稿)》发布海洋科技创新能力提升、深远海养殖等六大专项行动,推动深海养殖装备和海洋生物资源高值化利用加强深海油气、矿产开发产业布局,推动深海资源勘探、装备制造领域创新要素集聚重点关注深海机器人、钛合金材料;依托高校科研优势加速声学通信、仿上海市2025年6月 《上海市海洋产业发展规划(2025-2035年)(征求意见稿)》生机器人技术转化资料来源:各地政府官网,华源证券研究5