> 数据图表如何了解3.2 美日布局深海军事战略已久,目前具备相对优势
2025-8-3
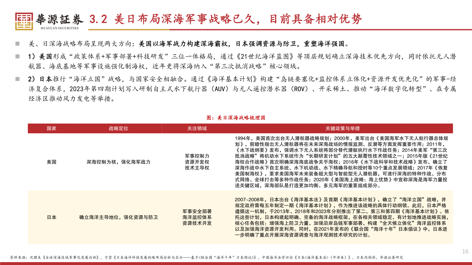
3.2 美日布局深海军事战略已久,目前具备相对优势◼ 美、日深海战略布局呈现两大方向:美国以海军战力构建深海霸权,日本强调资源与防卫,重塑海洋强国。◼ 1)美国形成“政策体系+军事部署+科技研发”三位一体格局,通过《21世纪海洋蓝图》等顶层规划确立深海技术优先方向,同时依托无人潜航器、海底基地等军事设施强化制海权,近年更将深海纳入“第三次抵消战略”核心领域。◼ 2)日本推行“海洋立国”战略,与国家安全相融合。通过《海洋基本计划》构建“岛链要塞化+监控体系立体化+资源开发优先化”的军事-经济复合体系,2023年第四期计划写入研制自主式水下航行器(AUV)与无人遥控潜水器(ROV)、开采稀土、推动“海洋数字化转型”、在专属经济区推动风力发电等举措。国家战略定位关注领域关键政策与举措图:美日深海战略梳理国美国深海控制为核,强化海军战力日本确立海洋主导地位,强化资源与防卫军事控制力资源开发权技术主导权军事安全部署海洋监控体系资源技术开发1994年,美国首次出台无人潜航器战略规划;2000年,美军出台《美国海军水下无人航行器总体规划》,前瞻性指出无人潜航器将在未来深海战场的情报监测、反潜等方面发挥重要作用;2011年,《水下战纲要》发布,强调水下无人系统将部分替代潜艇执行水下作战任务;2014年美军“第三次抵消战略”将机动水下系统作为“长期研发计划”的五大颠覆性技术领域之一;2015年版《21世纪海权合作战略》首次明确深海海底战争关乎海权;2016年《水下战科学和技术战略》发布,确立了深海作战中水下自主系统、水下机动战、水下精确导航和授时等10个重点发展领域;2017年《恢复美国制海权》,要求美国海军未来装备超大型与智能型无人潜航器,可遂行深海的特种作战、分布式网络、全球打击等多种作战任务;2020年《美国海上战略:海上优势》中宣称深海是海军力量投送关键区域,深海部队是打造更加均衡、多元海军的重要组成部分。2007~2008年,日本出台《海洋基本法》及首期《海洋基本计划》,确立了“海洋立国”战略,并规定政府需每五年制定一期《海洋基本计划》,作为推进该战略的具体行动纲领。此后,日本严格遵循这一机制,于2013年、2018年和2023年分别推出了第二、第三和第四期《海洋基本计划》。依托这些计划,日本构建起明确、完备的海洋战略框架,在各相关领域稳定、有计划地推进战略实施,核心任务包括:增强海上防卫力量、加强沿岸岛链军事部署、构建“全天候立体化”海洋监控体系以及加强海洋资源开发利用。同时,在2021年发布的《联合国“海洋十年”日本倡议》中,日本进一步明确了重点开展深海资源调查与海洋观测技术研究的计划。资料来源:况腊生《全球深海区域军事化发展论析》,于莹《日本海洋科技发展战略布局分析与启示——基于<联合国“海洋十年”日本倡议>》,中国海洋法学评论《日本<海洋基本法>(中译本)》,日本内阁府,华源证券研究16