> 数据图表

我想了解一下5.1 深海科技体系主要涵盖深潜、深钻和深网

2025-8-3
我想了解一下5.1 深海科技体系主要涵盖深潜、深钻和深网
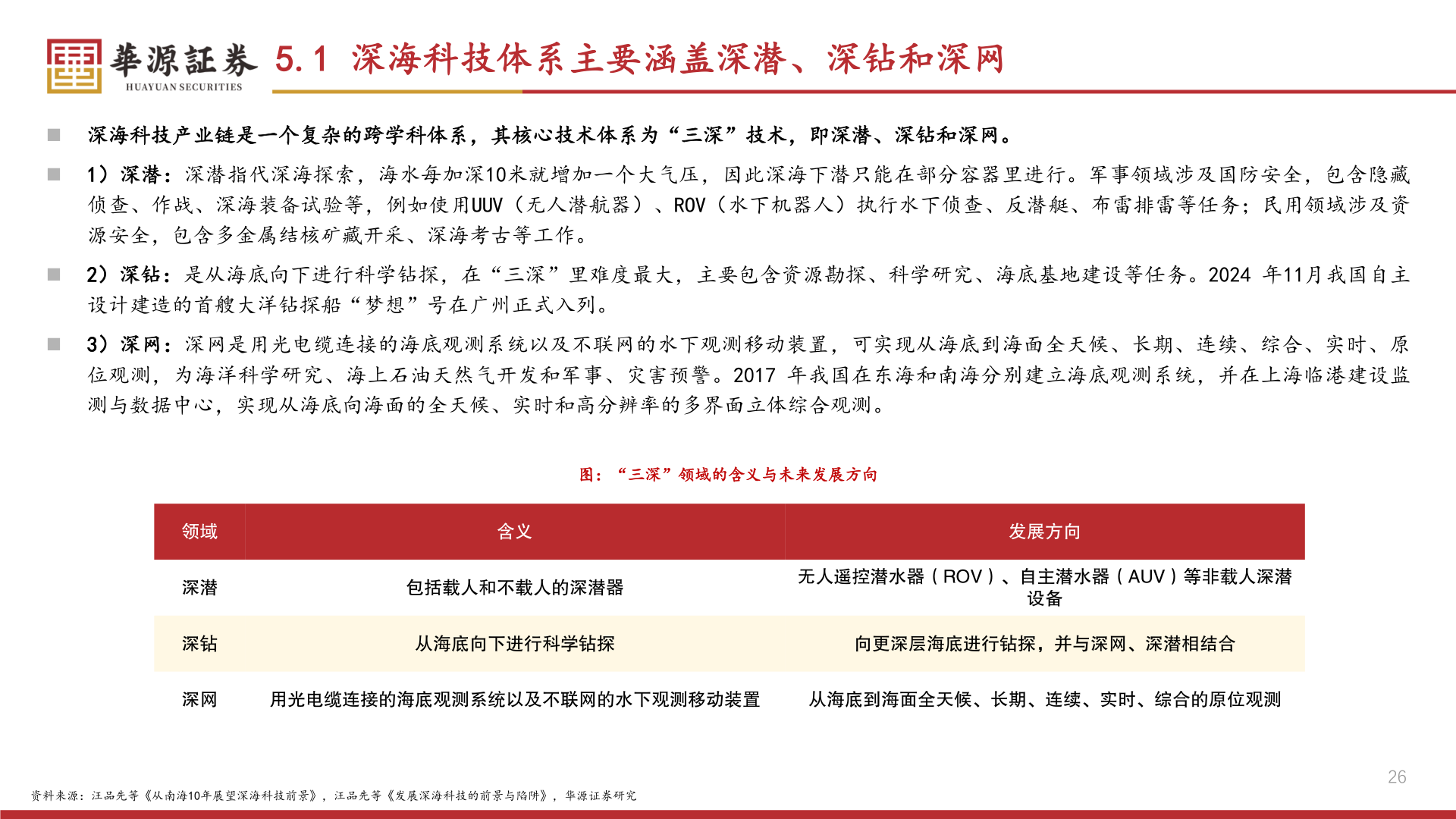
5.1 深海科技体系主要涵盖深潜、深钻和深网◼ 深海科技产业链是一个复杂的跨学科体系,其核心技术体系为“三深”技术,即深潜、深钻和深网。◼ 1)深潜:深潜指代深海探索,海水每加深10米就增加一个大气压,因此深海下潜只能在部分容器里进行。军事领域涉及国防安全,包含隐藏侦查、作战、深海装备试验等,例如使用UUV(无人潜航器)、ROV(水下机器人)执行水下侦查、反潜艇、布雷排雷等任务;民用领域涉及资源安全,包含多金属结核矿藏开采、深海考古等工作。◼ 2)深钻:是从海底向下进行科学钻探,在“三深”里难度最大,主要包含资源勘探、科学研究、海底基地建设等任务。2024 年11月我国自主设计建造的首艘大洋钻探船“梦想”号在广州正式入列。◼ 3)深网:深网是用光电缆连接的海底观测系统以及不联网的水下观测移动装置,可实现从海底到海面全天候、长期、连续、综合、实时、原位观测,为海洋科学研究、海上石油天然气开发和军事、灾害预警。2017 年我国在东海和南海分别建立海底观测系统,并在上海临港建设监测与数据中心,实现从海底向海面的全天候、实时和高分辨率的多界面立体综合观测。领域深潜深钻图:“三深”领域的含义与未来发展方向含义发展方向包括载人和不载人的深潜器无人遥控潜水器(ROV)、自主潜水器(AUV)等非载人深潜设备从海底向下进行科学钻探向更深层海底进行钻探,并与深网、深潜相结合深网用光电缆连接的海底观测系统以及不联网的水下观测移动装置从海底到海面全天候、长期、连续、实时、综合的原位观测资料来源:汪品先等《从南海10年展望深海科技前景》,汪品先等《发展深海科技的前景与陷阱》,华源证券研究26