> 数据图表

想关注一下5.2 深海产业链覆盖基础材料到高端装备制造

2025-8-3
想关注一下5.2 深海产业链覆盖基础材料到高端装备制造
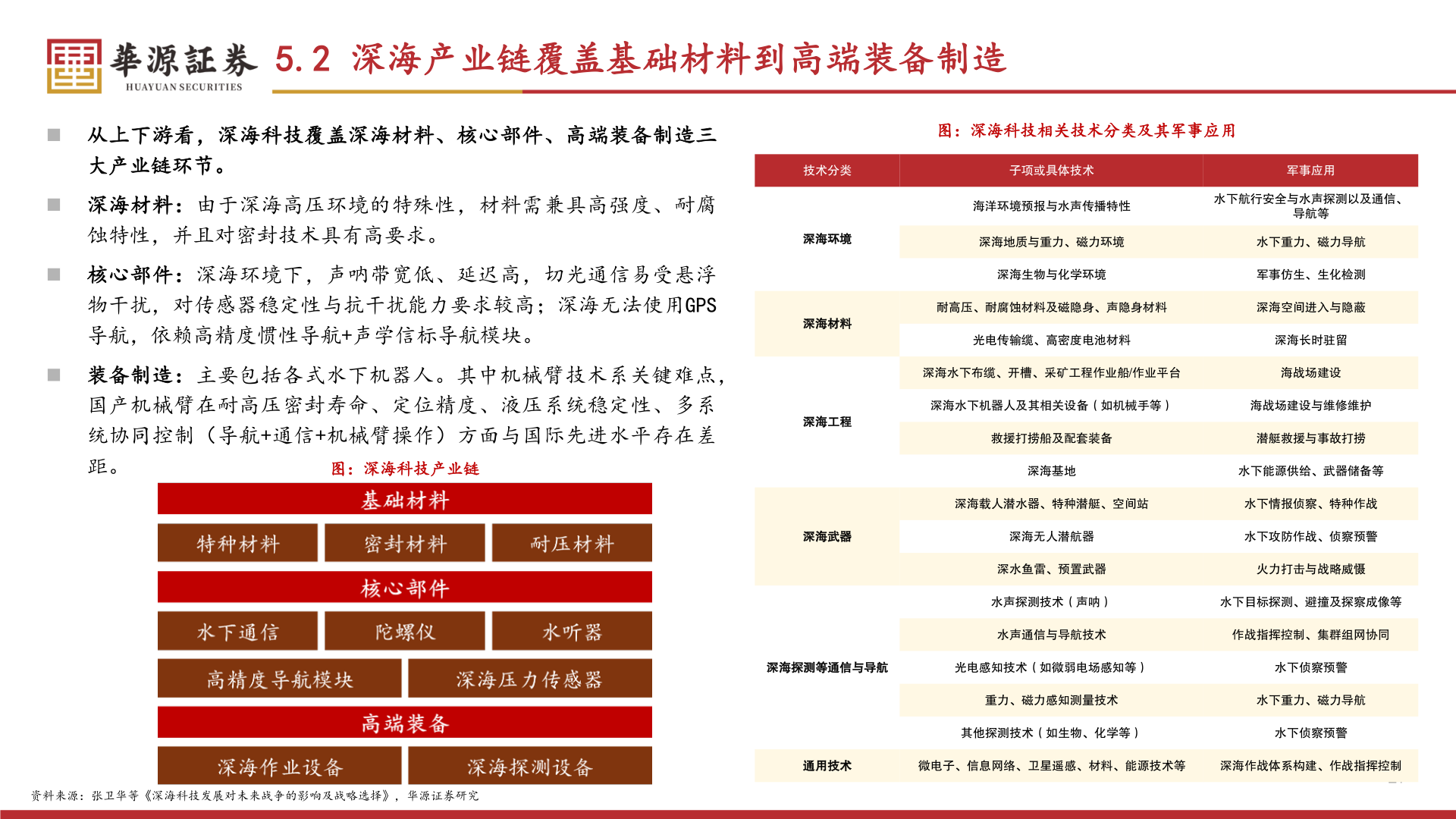
5.2 深海产业链覆盖基础材料到高端装备制造◼ 从上下游看,深海科技覆盖深海材料、核心部件、高端装备制造三图:深海科技相关技术分类及其军事应用大产业链环节。技术分类子项或具体技术军事应用◼ 深海材料:由于深海高压环境的特殊性,材料需兼具高强度、耐腐海洋环境预报与水声传播特性水下航行安全与水声探测以及通信、导航等蚀特性,并且对密封技术具有高要求。深海环境深海地质与重力、磁力环境水下重力、磁力导航◼ 核心部件:深海环境下,声呐带宽低、延迟高,切光通信易受悬浮物干扰,对传感器稳定性与抗干扰能力要求较高;深海无法使用GPS导航,依赖高精度惯性导航+声学信标导航模块。◼ 装备制造:主要包括各式水下机器人。其中机械臂技术系关键难点,国产机械臂在耐高压密封寿命、定位精度、液压系统稳定性、多系统协同控制(导航+通信+机械臂操作)方面与国际先进水平存在差距。图:深海科技产业链深海材料深海工程深海生物与化学环境军事仿生、生化检测耐高压、耐腐蚀材料及磁隐身、声隐身材料深海空间进入与隐蔽光电传输缆、高密度电池材料深海长时驻留深海水下布缆、开槽、采矿工程作业船/作业平台海战场建设深海水下机器人及其相关设备(如机械手等)海战场建设与维修维护救援打捞船及配套装备潜艇救援与事故打捞深海基地水下能源供给、武器储备等深海载人潜水器、特种潜艇、空间站水下情报侦察、特种作战深海武器深海无人潜航器水下攻防作战、侦察预警深水鱼雷、预置武器火力打击与战略威慑水声探测技术(声呐)水下目标探测、避撞及探察成像等水声通信与导航技术作战指挥控制、集群组网协同深海探测等通信与导航光电感知技术(如微弱电场感知等)水下侦察预警重力、磁力感知测量技术水下重力、磁力导航其他探测技术(如生物、化学等)水下侦察预警通用技术微电子、信息网络、卫星遥感、材料、能源技术等深海作战体系构建、作战指挥控制27资料来源:张卫华等《深海科技发展对未来战争的影响及战略选择》,华源证券研究