> 数据图表

想关注一下5.3 基础材料:钛合金被誉为“海洋金属”,有战略意义

2025-8-3
想关注一下5.3 基础材料:钛合金被誉为“海洋金属”,有战略意义
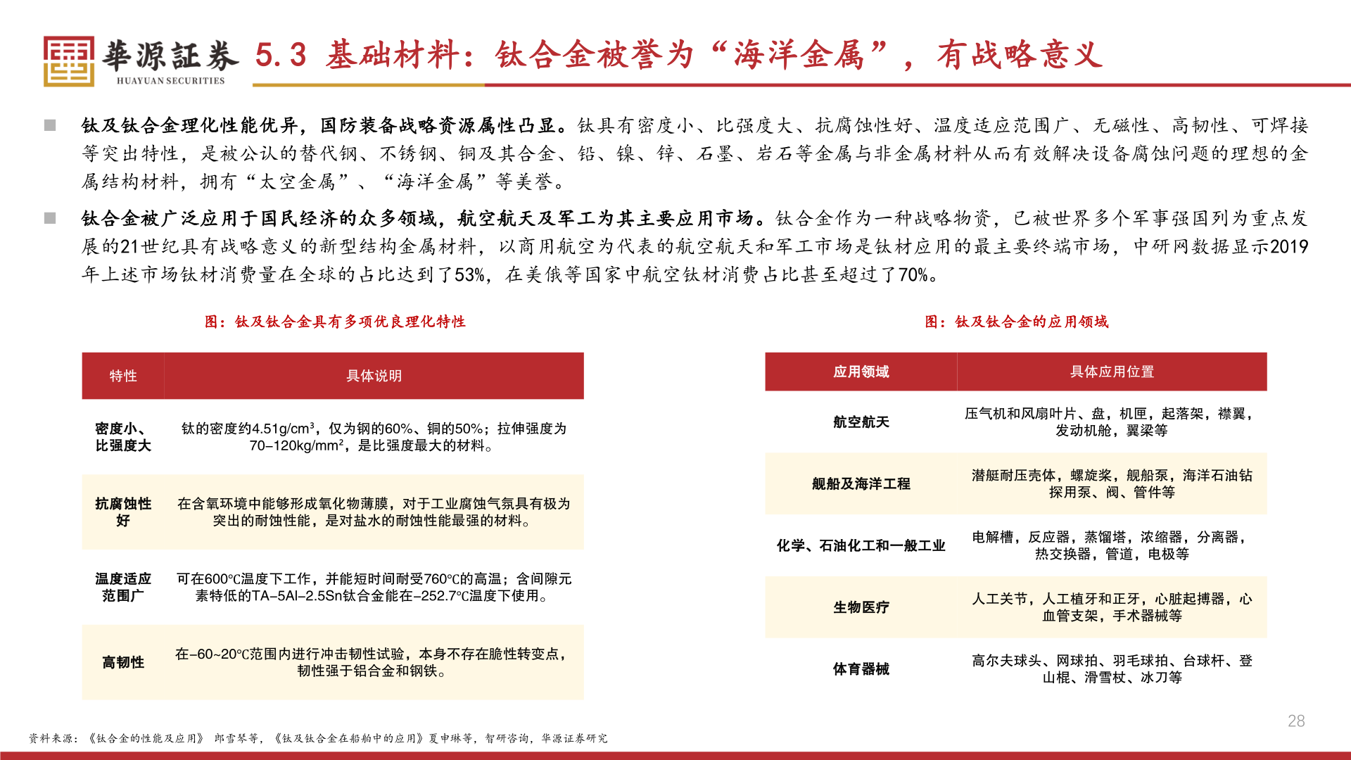
5.3 基础材料:钛合金被誉为“海洋金属”,有战略意义◼ 钛及钛合金理化性能优异,国防装备战略资源属性凸显。钛具有密度小、比强度大、抗腐蚀性好、温度适应范围广、无磁性、高韧性、可焊接等突出特性,是被公认的替代钢、不锈钢、铜及其合金、铅、镍、锌、石墨、岩石等金属与非金属材料从而有效解决设备腐蚀问题的理想的金属结构材料,拥有“太空金属”、“海洋金属”等美誉。◼ 钛合金被广泛应用于国民经济的众多领域,航空航天及军工为其主要应用市场。钛合金作为一种战略物资,已被世界多个军事强国列为重点发展的21世纪具有战略意义的新型结构金属材料,以商用航空为代表的航空航天和军工市场是钛材应用的最主要终端市场,中研网数据显示2019年上述市场钛材消费量在全球的占比达到了53%,在美俄等国家中航空钛材消费占比甚至超过了70%。图:钛及钛合金具有多项优良理化特性图:钛及钛合金的应用领域特性具体说明密度小、比强度大钛的密度约4.51g/cm³,仅为钢的60%、铜的50%;拉伸强度为70-120kg/mm²,是比强度最大的材料。抗腐蚀性在含氧环境中能够形成氧化物薄膜,对于工业腐蚀气氛具有极为好突出的耐蚀性能,是对盐水的耐蚀性能最强的材料。温度适应范围广可在600℃温度下工作,并能短时间耐受760℃的高温;含间隙元素特低的TA-5Al-2.5Sn钛合金能在-252.7℃温度下使用。高韧性在-60~20℃范围内进行冲击韧性试验,本身不存在脆性转变点,韧性强于铝合金和钢铁。应用领域航空航天具体应用位置压气机和风扇叶片、盘,机匣,起落架,襟翼,发动机舱,翼梁等舰船及海洋工程潜艇耐压壳体,螺旋桨,舰船泵,海洋石油钻探用泵、阀、管件等化学、石油化工和一般工业电解槽,反应器,蒸馏塔,浓缩器,分离器,热交换器,管道,电极等生物医疗体育器械人工关节,人工植牙和正牙,心脏起搏器,心血管支架,手术器械等高尔夫球头、网球拍、羽毛球拍、台球杆、登山棍、滑雪杖、冰刀等资料来源:《钛合金的性能及应用》 郎雪琴等,《钛及钛合金在船舶中的应用》夏申琳等,智研咨询,华源证券研究28