> 数据图表谁知道5.5.1 高端装备:美俄日法高度重视深海装备发展
2025-8-3
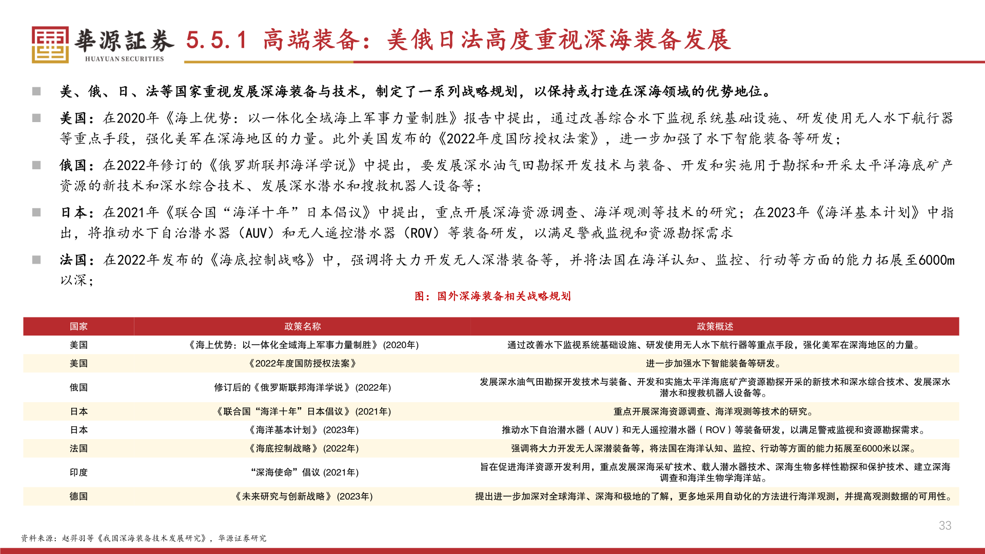
5.5.1 高端装备:美俄日法高度重视深海装备发展◼ 美、俄、日、法等国家重视发展深海装备与技术,制定了一系列战略规划,以保持或打造在深海领域的优势地位。◼ 美国:在2020年《海上优势:以一体化全域海上军事力量制胜》报告中提出,通过改善综合水下监视系统基础设施、研发使用无人水下航行器等重点手段,强化美军在深海地区的力量。此外美国发布的《2022年度国防授权法案》,进一步加强了水下智能装备等研发;◼ 俄国:在2022年修订的《俄罗斯联邦海洋学说》中提出,要发展深水油气田勘探开发技术与装备、开发和实施用于勘探和开采太平洋海底矿产资源的新技术和深水综合技术、发展深水潜水和搜救机器人设备等;◼ 日本:在2021年《联合国“海洋十年”日本倡议》中提出,重点开展深海资源调查、海洋观测等技术的研究;在2023年《海洋基本计划》中指出,将推动水下自治潜水器(AUV)和无人遥控潜水器(ROV)等装备研发,以满足警戒监视和资源勘探需求◼ 法国:在2022年发布的《海底控制战略》中,强调将大力开发无人深潜装备等,并将法国在海洋认知、监控、行动等方面的能力拓展至6000m以深;国家美国美国俄国日本日本法国印度德国图:国外深海装备相关战略规划政策名称政策概述《海上优势:以一体化全域海上军事力量制胜》 (2020年)通过改善水下监视系统基础设施、研发使用无人水下航行器等重点手段,强化美军在深海地区的力量。《2022年度国防授权法案》进一步加强水下智能装备等研发。修订后的《俄罗斯联邦海洋学说》 (2022年)发展深水油气田勘探开发技术与装备、开发和实施太平洋海底矿产资源勘探开采的新技术和深水综合技术、发展深水潜水和搜救机器人设备等。《联合国“海洋十年”日本倡议》 (2021年)重点开展深海资源调查、海洋观测等技术的研究。《海洋基本计划》 (2023年)《海底控制战略》 (2022年)“深海使命”倡议 (2021年)推动水下自治潜水器(AUV)和无人遥控潜水器(ROV)等装备研发,以满足警戒监视和资源勘探需求。强调将大力开发无人深潜装备等,将法国在海洋认知、监控、行动等方面的能力拓展至6000米以深。旨在促进海洋资源开发利用,重点发展深海采矿技术、载人潜水器技术、深海生物多样性勘探和保护技术、建立深海调查和海洋生物学海洋站。《未来研究与创新战略》 (2023年)提出进一步加深对全球海洋、深海和极地的了解,更多地采用自动化的方法进行海洋观测,并提高观测数据的可用性。资料来源:赵羿羽等《我国深海装备技术发展研究》,华源证券研究33