> 数据图表如何了解6. 相关标的:第一阶段建议关注“态势感知三剑客”
2025-8-3
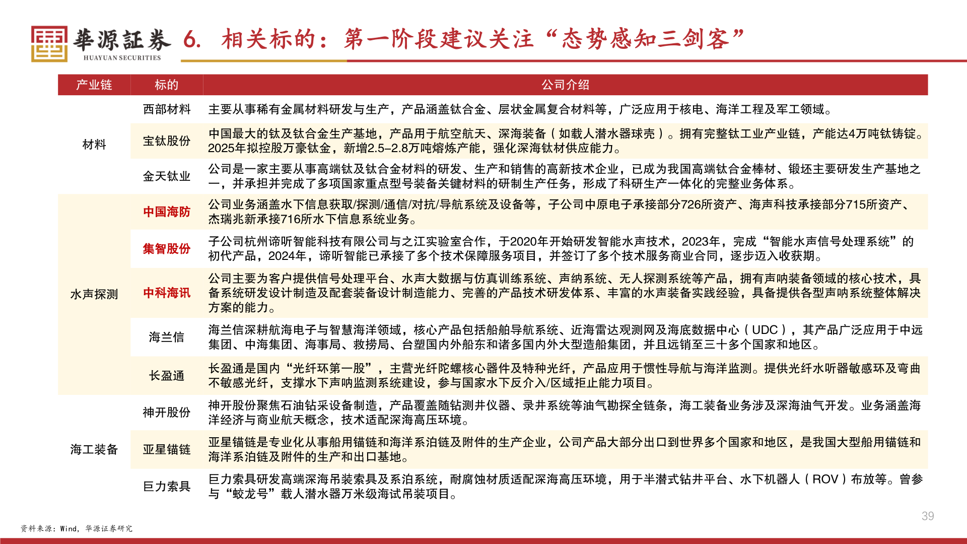
6. 相关标的:第一阶段建议关注“态势感知三剑客”产业链标的公司介绍西部材料 主要从事稀有金属材料研发与生产,产品涵盖钛合金、层状金属复合材料等,广泛应用于核电、海洋工程及军工领域。材料宝钛股份中国最大的钛及钛合金生产基地,产品用于航空航天、深海装备(如载人潜水器球壳)。拥有完整钛工业产业链,产能达4万吨钛铸锭。2025年拟控股万豪钛金,新增2.5-2.8万吨熔炼产能,强化深海钛材供应能力。金天钛业中国海防集智股份公司是一家主要从事高端钛及钛合金材料的研发、生产和销售的高新技术企业,已成为我国高端钛合金棒材、锻坯主要研发生产基地之一,并承担并完成了多项国家重点型号装备关键材料的研制生产任务,形成了科研生产一体化的完整业务体系。公司业务涵盖水下信息获取/探测/通信/对抗/导航系统及设备等,子公司中原电子承接部分726所资产、海声科技承接部分715所资产、杰瑞兆新承接716所水下信息系统业务。子公司杭州谛听智能科技有限公司与之江实验室合作,于2020年开始研发智能水声技术,2023年,完成“智能水声信号处理系统”的初代产品,2024年,谛听智能已承接了多个技术保障服务项目,并签订了多个技术服务商业合同,逐步迈入收获期。水声探测中科海讯公司主要为客户提供信号处理平台、水声大数据与仿真训练系统、声纳系统、无人探测系统等产品,拥有声呐装备领域的核心技术,具备系统研发设计制造及配套装备设计制造能力、完善的产品技术研发体系、丰富的水声装备实践经验,具备提供各型声呐系统整体解决方案的能力。海兰信长盈通海兰信深耕航海电子与智慧海洋领域,核心产品包括船舶导航系统、近海雷达观测网及海底数据中心(UDC),其产品广泛应用于中远集团、中海集团、海事局、救捞局、台塑国内外船东和诸多国内外大型造船集团,并且远销至三十多个国家和地区。长盈通是国内“光纤环第一股”,主营光纤陀螺核心器件及特种光纤,产品应用于惯性导航与海洋监测。提供光纤水听器敏感环及弯曲不敏感光纤,支撑水下声呐监测系统建设,参与国家水下反介入/区域拒止能力项目。神开股份神开股份聚焦石油钻采设备制造,产品覆盖随钻测井仪器、录井系统等油气勘探全链条,海工装备业务涉及深海油气开发。业务涵盖海洋经济与商业航天概念,技术适配深海高压环境。海工装备亚星锚链亚星锚链是专业化从事船用锚链和海洋系泊链及附件的生产企业,公司产品大部分出口到世界多个国家和地区,是我国大型船用锚链和海洋系泊链及附件的生产和出口基地。巨力索具巨力索具研发高端深海吊装索具及系泊系统,耐腐蚀材质适配深海高压环境,用于半潜式钻井平台、水下机器人(ROV)布放等。曾参与“蛟龙号”载人潜水器万米级海试吊装项目。资料来源:Wind,华源证券研究39