> 数据图表

你知道珍惜有限 创造无限

2025-8-4
你知道珍惜有限 创造无限
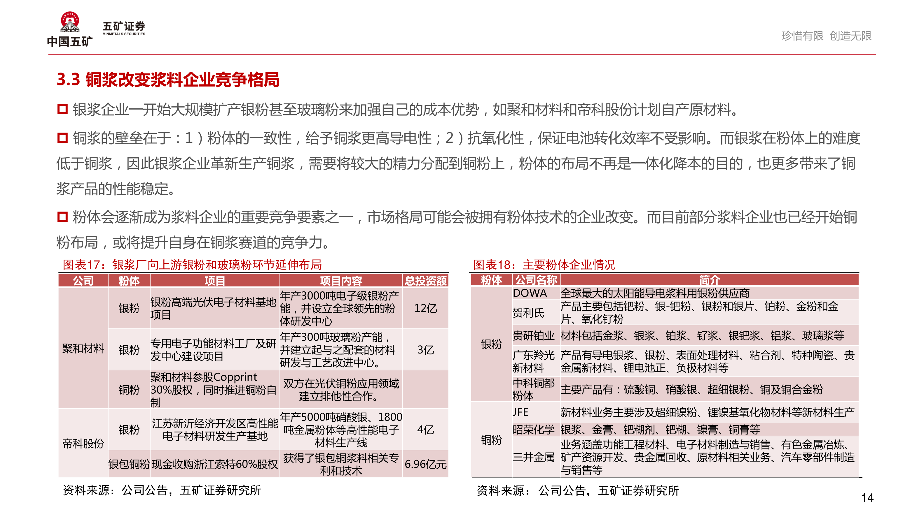
珍惜有限 创造无限3.3 铜浆改变浆料企业竞争格局 银浆企业一开始大规模扩产银粉甚至玻璃粉来加强自己的成本优势,如聚和材料和帝科股份计划自产原材料。 铜浆的壁垒在于:1)粉体的一致性,给予铜浆更高导电性;2)抗氧化性,保证电池转化效率不受影响。而银浆在粉体上的难度低于铜浆,因此银浆企业革新生产铜浆,需要将较大的精力分配到铜粉上,粉体的布局不再是一体化降本的目的,也更多带来了铜浆产品的性能稳定。 粉体会逐渐成为浆料企业的重要竞争要素之一,市场格局可能会被拥有粉体技术的企业改变。而目前部分浆料企业也已经开始铜粉布局,或将提升自身在铜浆赛道的竞争力。图表17:银浆厂向上游银粉和玻璃粉环节延伸布局图表18:主要粉体企业情况公司粉体项目项目内容总投资额粉体 公司名称简介银粉银粉高端光伏电子材料基地项目聚和材料银粉专用电子功能材料工厂及研发中心建设项目铜粉聚和材料参股Copprint 30%股权,同时推进铜粉自制银粉江苏新沂经济开发区高性能电子材料研发生产基地银包铜粉 现金收购浙江索特60%股权帝科股份年产3000吨电子级银粉产能,并设立全球领先的粉体研发中心年产300吨玻璃粉产能,并建立起与之配套的材料研发与工艺改进中心。双方在光伏铜粉应用领域建立排他性合作。12亿3亿年产5000吨硝酸银、1800吨金属粉体等高性能电子4亿材料生产线获得了银包铜浆料相关专利和技术6.96亿元DOWA 全球最大的太阳能导电浆料用银粉供应商贺利氏产品主要包括钯粉、银-钯粉、银粉和银片、铂粉、金粉和金片、氧化钌粉贵研铂业 材料包括金浆、银浆、铂浆、钌浆、银钯浆、铝浆、玻璃浆等广东羚光新材料中科铜都粉体JFE产品有导电银浆、银粉、表面处理材料、粘合剂、特种陶瓷、贵金属新材料、锂电池正、负极材料等主要产品有:硫酸铜、硝酸银、超细银粉、铜及铜合金粉新材料业务主要涉及超细镍粉、锂镍基氧化物材料等新材料生产昭荣化学 银浆、金膏、钯糊剂、钯糊、镍膏、铜膏等三井金属业务涵盖功能工程材料、电子材料制造与销售、有色金属冶炼、矿产资源开发、贵金属回收、原材料相关业务、汽车零部件制造与销售等银粉铜粉资料来源:公司公告,五矿证券研究所资料来源: 公司公告,五矿证券研究所14