> 数据图表

我想了解一下化工行业反内卷政策梳理

2025-8-4
我想了解一下化工行业反内卷政策梳理
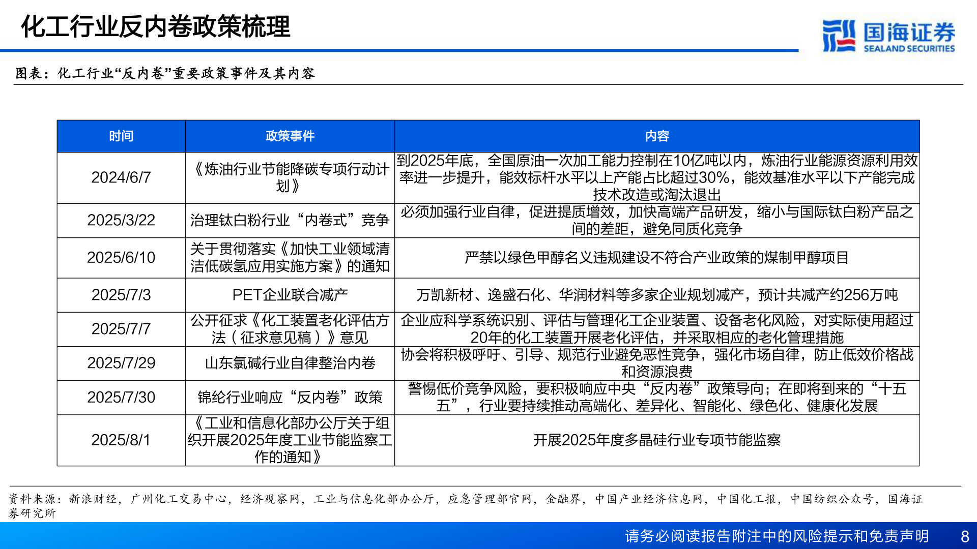
化工行业反内卷政策梳理图表:化工行业“反内卷”重要政策事件及其内容时间政策事件内容2024/6/7《炼油行业节能降碳专项行动计划》2025/3/22治理钛白粉行业“内卷式”竞争到2025年底,全国原油一次加工能力控制在10亿吨以内,炼油行业能源资源利用效率进一步提升,能效标杆水平以上产能占比超过30%,能效基准水平以下产能完成必须加强行业自律,促进提质增效,加快高端产品研发,缩小与国际钛白粉产品之间的差距,避免同质化竞争技术改造或淘汰退出2025/6/102025/7/32025/7/7关于贯彻落实《加快工业领域清洁低碳氢应用实施方案》的通知严禁以绿色甲醇名义违规建设不符合产业政策的煤制甲醇项目PET企业联合减产万凯新材、逸盛石化、华润材料等多家企业规划减产,预计共减产约256万吨公开征求《化工装置老化评估方企业应科学系统识别、评估与管理化工企业装置、设备老化风险,对实际使用超过法(征求意见稿)》意见20年的化工装置开展老化评估,并采取相应的老化管理措施2025/7/29山东氯碱行业自律整治内卷2025/7/30锦纶行业响应“反内卷”政策2025/8/1《工业和信息化部办公厅关于组织开展2025年度工业节能监察工作的通知》协会将积极呼吁、引导、规范行业避免恶性竞争,强化市场自律,防止低效价格战警惕低价竞争风险,要积极响应中央“反内卷”政策导向;在即将到来的“十五五”,行业要持续推动高端化、差异化、智能化、绿色化、健康化发展和资源浪费开展2025年度多晶硅行业专项节能监察资料来源:新浪财经,广州化工交易中心,经济观察网,工业与信息化部办公厅,应急管理部官网,金融界,中国产业经济信息网,中国化工报,中国纺织公众号,国海证券研究所请务必阅读报告附注中的风险提示和免责声明8