> 数据图表

各位网友请教一下规范互联网平台经营者价格竞争行为

2025-9-0
各位网友请教一下规范互联网平台经营者价格竞争行为
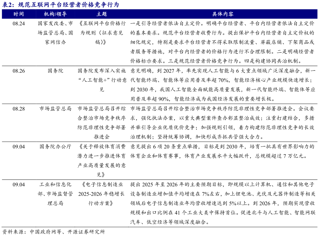
基建与产业方面,近两周政策聚焦互联网平台价格行为规则(征求意见稿)发布,规范经营者价格竞争行为市场监管总局召开综合整治市场竞争秩序防范非理性竞争部署推进会国务院发布深入实施“人工智能”行动意见电子信息制造业 2025-2026 年稳增长行动方案提出电子信息行业 2025 年至 2026 年的主要预期目标等。