> 数据图表

各位网友请教一下日央行可能继续推进加息

2025-9-0
各位网友请教一下日央行可能继续推进加息
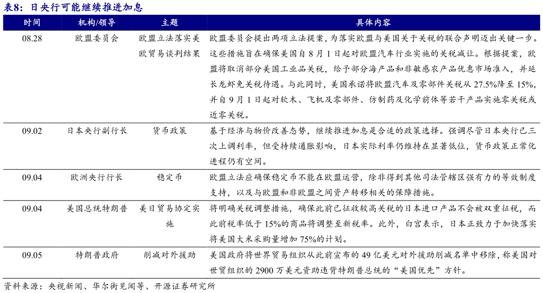
欧盟立法落实美欧贸易谈判结果。欧盟将取消部分美国工业品关税,给予部分海产品和非敏感农产品优惠市场准入,并延长龙虾免关税待遇。与此同时,美国承诺将欧盟汽车及零部件关税从 27.5%降至 15%,并自 9 月 1 日起对软木、飞机及零部件、仿制药及化学前体等若干产品实施零关税或近零关税。