> 数据图表

怎样理解珀莱雅 2025 年连续任命多位高管

2025-9-6
怎样理解珀莱雅 2025 年连续任命多位高管
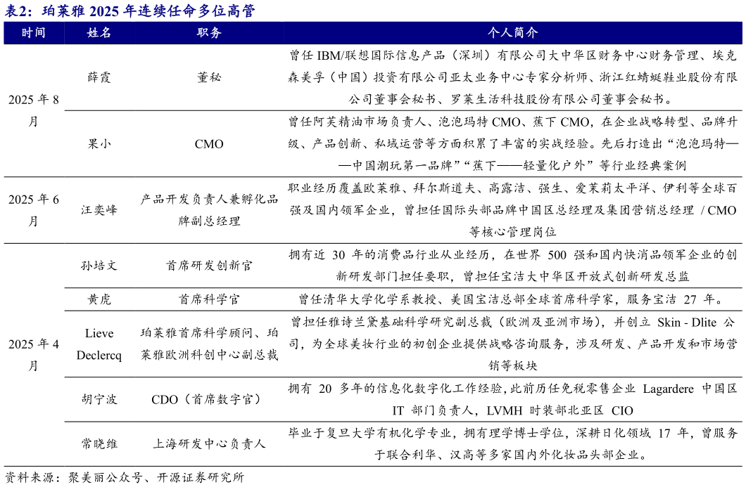
此外,上海家化、贝泰妮、逸仙电商、上美集团等国内美妆上市企业均在近年引入国际化高管,为全球化发展铺路。如 8 月 28 日,上美股份公告称任命孙昊先生为公司非执行董事及董事会秘书。2 月,贝泰妮引入吴小静担任公司副总经理。吴小静曾担任欧莱雅中国电子商务总监、欧莱雅集团大众化妆品部电商总等要职,还在上海斯舍信息科技有限公司等国内企业履职。逸仙电商现首席科学官承静,曾在雅诗兰黛、汉高、露华浓等国际企业任职上海家化 CEO 也是宝洁中国昔日高管。我们认为,随着国货美妆上市企业深耕本土市场,全球化、国际化将是国货美妆下一阶段的主线。人才梯队建设与国际化、复合型人才的集结,是国货美妆推进全球化的关键一环。