> 数据图表

咨询大家中国证券业协会发布《证券公司做好金融“五篇大文章”专项评价办法(试行)》

2025-9-0
咨询大家中国证券业协会发布《证券公司做好金融“五篇大文章”专项评价办法(试行)》
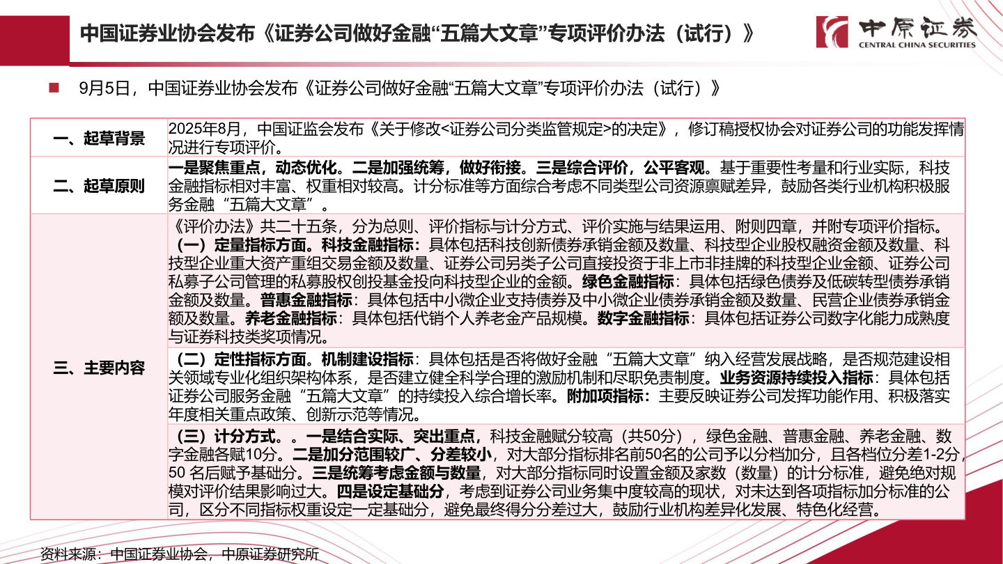
中国证券业协会发布《证券公司做好金融“五篇大文章”专项评价办法(试行)》n 9月5日,中国证券业协会发布《证券公司做好金融“五篇大文章”专项评价办法(试行)》二、起草原则一、起草背景 2025年8月,中国证监会发布《关于修改<证券公司分类监管规定>的决定》,修订稿授权协会对证券公司的功能发挥情况进行专项评价。一是聚焦重点,动态优化。二是加强统筹,做好衔接。三是综合评价,公平客观。基于重要性考量和行业实际,科技金融指标相对丰富、权重相对较高。计分标准等方面综合考虑不同类型公司资源禀赋差异,鼓励各类行业机构积极服务金融“五篇大文章”。《评价办法》共二十五条,分为总则、评价指标与计分方式、评价实施与结果运用、附则四章,并附专项评价指标。(一)定量指标方面。科技金融指标:具体包括科技创新债券承销金额及数量、科技型企业股权融资金额及数量、科技型企业重大资产重组交易金额及数量、证券公司另类子公司直接投资于非上市非挂牌的科技型企业金额、证券公司私募子公司管理的私募股权创投基金投向科技型企业的金额。绿色金融指标:具体包括绿色债券及低碳转型债券承销金额及数量。普惠金融指标:具体包括中小微企业支持债券及中小微企业债券承销金额及数量、民营企业债券承销金额及数量。养老金融指标:具体包括代销个人养老金产品规模。数字金融指标:具体包括证券公司数字化能力成熟度与证券科技类奖项情况。(二)定性指标方面。机制建设指标:具体包括是否将做好金融“五篇大文章”纳入经营发展战略,是否规范建设相关领域专业化组织架构体系,是否建立健全科学合理的激励机制和尽职免责制度。业务资源持续投入指标:具体包括证券公司服务金融“五篇大文章”的持续投入综合增长率。附加项指标:主要反映证券公司发挥功能作用、积极落实年度相关重点政策、创新示范等情况。(三)计分方式。。一是结合实际、突出重点,科技金融赋分较高(共50分),绿色金融、普惠金融、养老金融、数字金融各赋10分。二是加分范围较广、分差较小,对大部分指标排名前50名的公司予以分档加分,且各档位分差1-2分,50 名后赋予基础分。三是统筹考虑金额与数量,对大部分指标同时设置金额及家数(数量)的计分标准,避免绝对规模对评价结果影响过大。四是设定基础分,考虑到证券公司业务集中度较高的现状,对未达到各项指标加分标准的公司,区分不同指标权重设定一定基础分,避免最终得分分差过大,鼓励行业机构差异化发展、特色化经营。三、主要内容资料来源:中国证券业协会,中原证券研究所