> 数据图表

想关注一下二、高温超导:材料升级助力产业升级,联创超导布局四大应用领域

2025-9-0
想关注一下二、高温超导:材料升级助力产业升级,联创超导布局四大应用领域
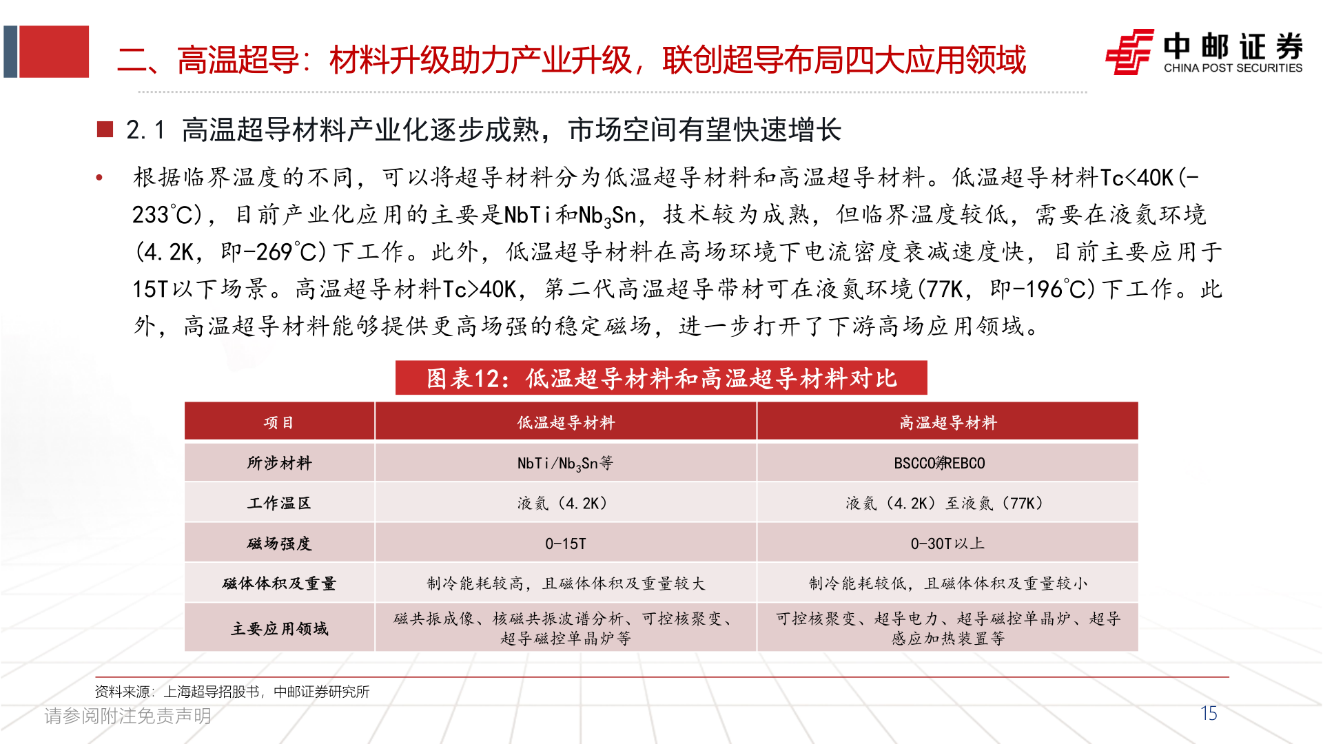
二、高温超导:材料升级助力产业升级,联创超导布局四大应用领域◼ 2.1 高温超导材料产业化逐步成熟,市场空间有望快速增长• 根据临界温度的不同,可以将超导材料分为低温超导材料和高温超导材料。低温超导材料Tc<40K(-233℃),目前产业化应用的主要是NbTi和Nb3Sn,技术较为成熟,但临界温度较低,需要在液氦环境(4.2K,即-269℃)下工作。此外,低温超导材料在高场环境下电流密度衰减速度快,目前主要应用于15T以下场景。高温超导材料Tc>40K,第二代高温超导带材可在液氮环境(77K,即-196℃)下工作。此外,高温超导材料能够提供更高场强的稳定磁场,进一步打开了下游高场应用领域。图表12:低温超导材料和高温超导材料对比项目所涉材料工作温区磁场强度低温超导材料NbTi/Nb3Sn等液氦(4.2K)0-15T高温超导材料BSCCO/REBCO等液氦(4.2K)至液氮(77K)0-30T以上磁体体积及重量制冷能耗较高,且磁体体积及重量较大制冷能耗较低,且磁体体积及重量较小主要应用领域磁共振成像、核磁共振波谱分析、可控核聚变、可控核聚变、超导电力、超导磁控单晶炉、超导超导磁控单晶炉等感应加热装置等资料来源:上海超导招股书,中邮证券研究所请参阅附注免责声明15