> 数据图表

怎样理解3.2订单获取竞争力:客情关系良好,生产技术领先

2025-9-3
怎样理解3.2订单获取竞争力:客情关系良好,生产技术领先
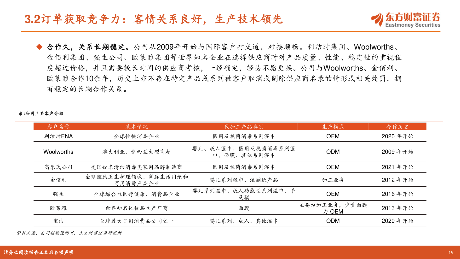
3.2订单获取竞争力:客情关系良好,生产技术领先 合作久,关系长期稳定。公司从2009年开始与国际客户打交道,对接顺畅。利洁时集团、Woolworths、金佰利集团、强生公司、欧莱雅集团等世界知名企业在选择供应商时对产品质量、性能、稳定性的重视程度超过价格,并且需要较长时间的供应商考核,一经确定,轻易不愿更换。公司与Woolworths、金佰利、欧莱雅合作10余年,历史上亦不存在特定产品或系列被客户取消或剔除供应商名录的情形或相关处罚,拥有稳定的长期合作关系。表:公司主要客户介绍客户名称利洁时ENA基本情况代加工产品类别生产模式全球性快消品企业医用及抗菌消毒系列湿巾Woolworths澳大利亚、新西兰大型商超婴儿、成人湿巾、医用及抗菌消毒系列湿巾、面膜、其他系列湿巾高乐氏公司美国知名清洁消毒类家用品牌制造商医用及抗菌消毒系列湿巾金佰利全球健康卫生护理领域、家庭生活用纸和商用消费产品企业强生全球综合性医疗健康、消费品企业欧莱雅宝洁世界知名化妆品生产厂商全球最大日用消费品公司之一婴儿系列、成人、其他湿巾婴儿系列湿巾、湿厕纸产品加工业务婴儿系列湿巾、成人功能型系列湿巾、手足膜面膜OEM主要为加工业务,少量面膜为 OEMODMOEMODMOEM合作历史2020 年开始2009 年开始2021 年开始2012 年开始2016 年开始2013 年开始2020 年开始资料来源:公司招股说明书,东方财富证券研究所请务必阅读报告正文后各项声明请务必阅读报告正文后各项声明19