> 数据图表

想问下各位网友2.3

2025-9-4
想问下各位网友2.3
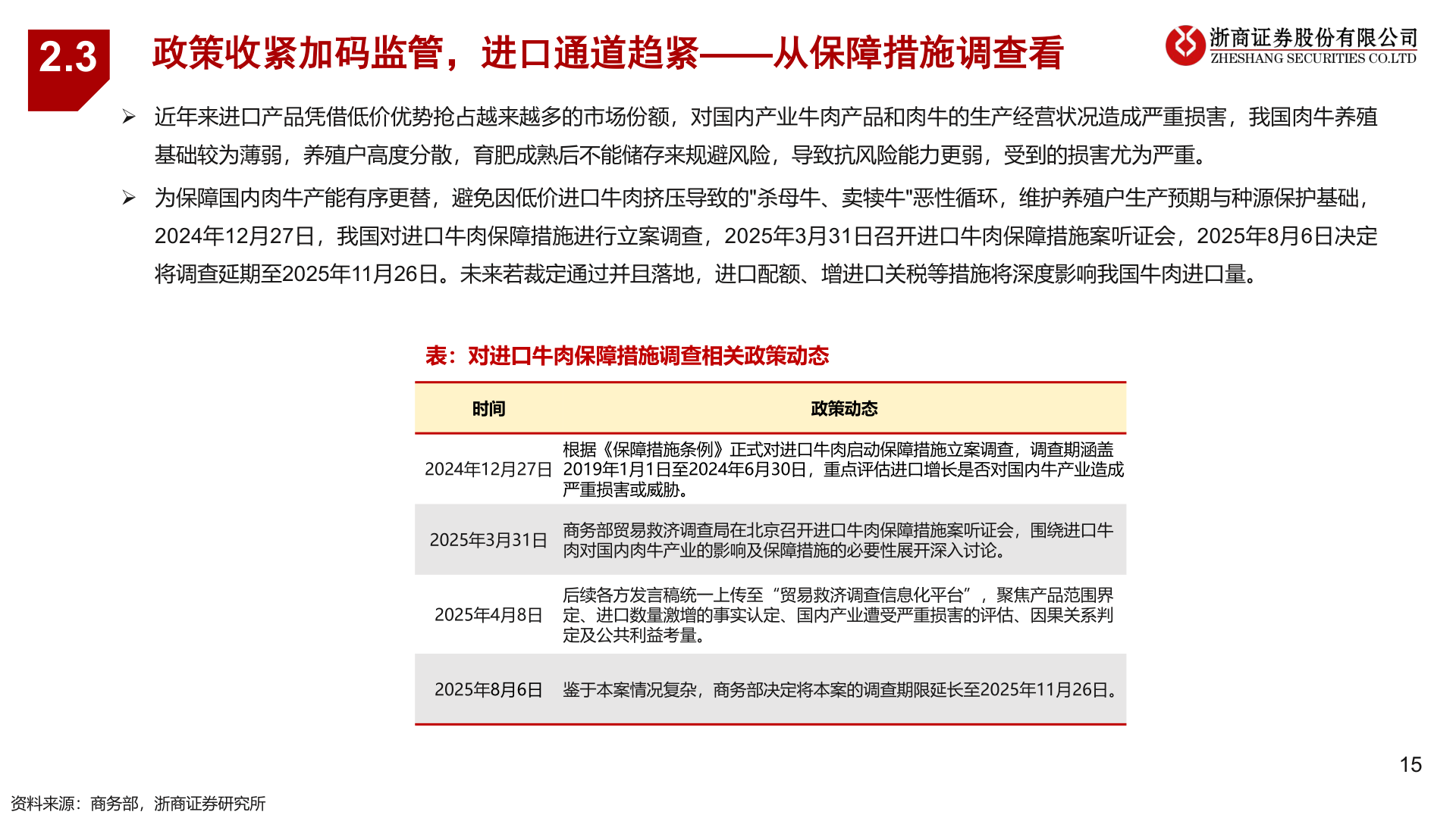
2.3政策收紧加码监管,进口通道趋紧——从保障措施调查看Ø 近年来进口产品凭借低价优势抢占越来越多的市场份额,对国内产业牛肉产品和肉牛的生产经营状况造成严重损害,我国肉牛养殖基础较为薄弱,养殖户高度分散,育肥成熟后不能储存来规避风险,导致抗风险能力更弱,受到的损害尤为严重。Ø 为保障国内肉牛产能有序更替,避免因低价进口牛肉挤压导致的"杀母牛、卖犊牛"恶性循环,维护养殖户生产预期与种源保护基础,2024年12月27日,我国对进口牛肉保障措施进行立案调查,2025年3月31日召开进口牛肉保障措施案听证会,2025年8月6日决定将调查延期至2025年11月26日。未来若裁定通过并且落地,进口配额、增进口关税等措施将深度影响我国牛肉进口量。添加标题表:对进口牛肉保障措施调查相关政策动态时间政策动态2024年12月27日根据《保障措施条例》正式对进口牛肉启动保障措施立案调查,调查期涵盖2019年1月1日至2024年6月30日,重点评估进口增长是否对国内牛产业造成严重损害或威胁。2025年3月31日 商务部贸易救济调查局在北京召开进口牛肉保障措施案听证会,围绕进口牛肉对国内肉牛产业的影响及保障措施的必要性展开深入讨论。2025年4月8日后续各方发言稿统一上传至“贸易救济调查信息化平台”,聚焦产品范围界定、进口数量激增的事实认定、国内产业遭受严重损害的评估、因果关系判定及公共利益考量。2025年8月6日 鉴于本案情况复杂,商务部决定将本案的调查期限延长至2025年11月26日。资料来源:商务部,浙商证券研究所15