> 数据图表谁能回答4.1 以无人驾驶为基础的商业模式或将加速落地
2025-9-4
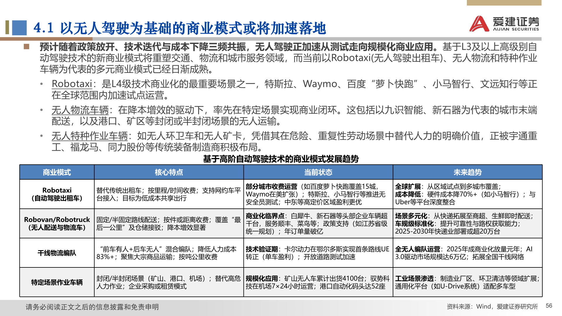
4.1 以无人驾驶为基础的商业模式或将加速落地n 预计随着政策放开、技术迭代与成本下降三频共振,无人驾驶正加速从测试走向规模化商业应用。基于L3及以上高级别自动驾驶技术的新商业模式将重塑交通、物流和城市服务领域,而当前以Robotaxi(无人驾驶出租车)、无人物流和特种作业车辆为代表的多元商业模式已经日渐成熟。• Robotaxi:是L4级技术商业化的最重要场景之一,特斯拉、Waymo、百度“萝卜快跑”、小马智行、文远知行等正在全球范围内加速试点运营。• 无人物流车辆:在降本增效的驱动下,率先在特定场景实现商业闭环。这包括以九识智能、新石器为代表的城市末端配送,以及港口、矿区等封闭或半封闭场景的无人运输。• 无人特种作业车辆:如无人环卫车和无人矿卡,凭借其在危险、重复性劳动场景中替代人力的明确价值,正被宇通重工、福龙马、同力股份等传统装备制造商积极布局。基于高阶自动驾驶技术的商业模式发展趋势商业模式核心特点当前状态未来趋势Robotaxi(自动驾驶出租车)替代传统出租车;按里程/时间收费;支持网约车平台接入;目标为低成本共享出行部分城市收费运营(如百度萝卜快跑覆盖15城,Waymo在美扩张);特斯拉、小马智行等推进无安全员测试;中东等高定价区域盈利更优全球扩展成本降低Uber等平台深度整合:从区域试点到多城市覆盖;:硬件成本降70%+(如小马智行);与Robovan/Robotruck(无人配送与物流车)固定/半固定路线配送;按件或距离收费;覆盖“最后一公里”及仓储接驳;降本增效显著商业化临界点:白犀牛、新石器等头部企业车辆超千台,服务顺丰、菜鸟等;政策支持(如江苏省级统一规划);年订单量破亿:从快递拓展至商超、生鲜即时配送;场景多元化车规级标准化2025-2030年快递业部署或超20万台:提升可靠性与路权获取能力;干线物流编队“前车有人+后车无人”混合编队;降低人力成本83%+;聚焦大宗商品运输;按吨公里收费技术验证期转正(单车盈利);开放道路测试加速:卡尔动力在鄂尔多斯实现首条路线UE全无人编队运营3.0驱动市场规模达6万亿;拓展全国干线网络:2025年成商业化放量元年;AI特定场景作业车辆封闭/半封闭场景(矿山、港口、机场);替代高危人力作业;企业采购或租赁模式规模化应用:矿山无人车累计出货4100台;驭势科技在机场7×24小时运营;港口自动化码头达52座工业场景渗透通用化平台(如U-Drive系统)适配多车型:制造业厂区、环卫清洁等领域扩展;请务必阅读正文之后的信息披露和免责申明资料来源:Wind,爱建证券研究所56