> 数据图表

我想了解一下重点“小巨人”事实上成为更高层级的“小巨人”

2025-9-1
我想了解一下重点“小巨人”事实上成为更高层级的“小巨人”
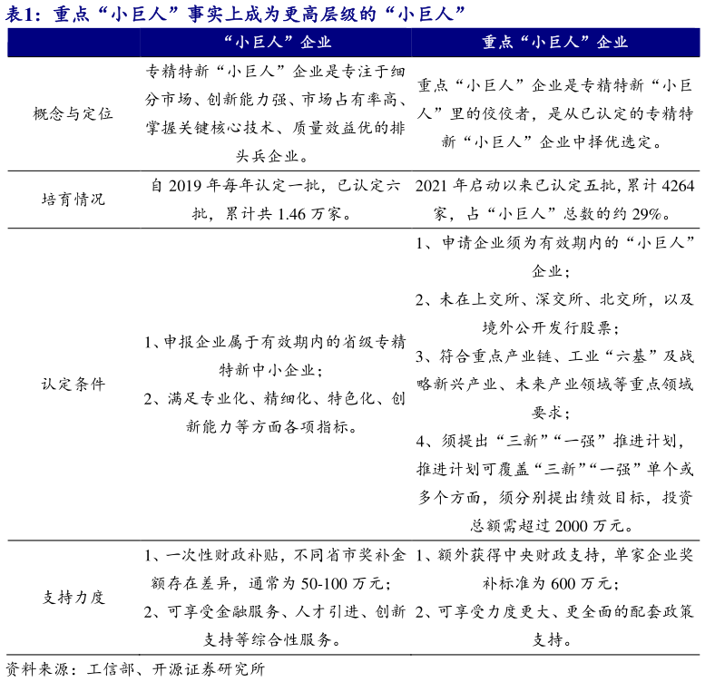
重点“小巨人”申报难度高,受中央财政额外支持,事实上构成了专精特新梯队中隐性的“最高层级”。重点“小巨人”并非是专精特新梯度中的独立层级,但其申报却以有效期内的“小巨人”企业为基础条件,同时附加更加严格的其他条件,且认定后可获得额外的中央财政奖补资金,金额显著高于“小巨人”企业的一次性财政补贴,因此重点“小巨人”在事实上构成了专精特新梯度中隐性的“最高层级”。从申报难度看,重点“小巨人”是由工信部、财政部对地方推荐的“小巨人”企业,按照可量化可考核的统一标准,择优确定。从政策支持看,单家重点“小巨人”的奖补标准为 600 万元,奖补力度显著高于“小巨人”企业 50 万元至 100 万元的一次性补贴。从管理机制看,工信部、财政部对重点“小巨人”进行更加严格的绩效考核,确保重点“小巨人”的“含金量”。例如,前三批重点“小巨人”(第一年)合计共 1984 家企业,而前三批重点“小巨人”(第三年)仅余 1077 家企业,留存率为54.28%,体现出重点“小巨人”考核机制的严格程度。