> 数据图表

想关注一下芯动联科高性能陀螺仪核心性能指标达到国际先进水平

2025-9-1
想关注一下芯动联科高性能陀螺仪核心性能指标达到国际先进水平
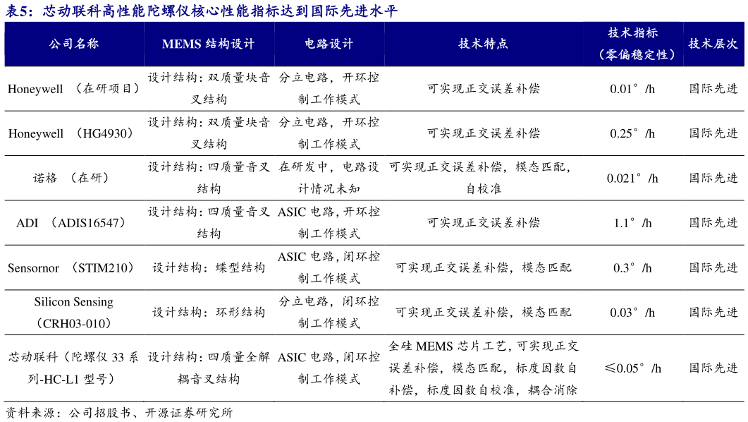
公司高性能陀螺仪核心性能指标达到国际先进水平。公司自主研发的高性能MEMS 芯片具有独特的驱动和检测结构,能有效地抑制质量块和电容检测结构对加速度的影响。公司设计的 MEMS 芯片在保证惯性器件高性能的前提下充分考虑了易量产性和环境适应性,能够满足客户不同惯性平台在不同应用场景下的差异化需求。为了充分发挥 MEMS 芯片的性能,公司自主研发了拥有完整、成熟算法的配套 ASIC芯片,可以根据不同客户的需求和产品应用场合,灵活、快速地调整 ASIC 模块的各项参数以获得最优的整体性能。公司在封装和测试层面具有深厚的工艺积淀。封装方面,公司利用 CLCC 封装技术,对封装结构、材料和工艺条件持续改进,可以显著降低封装应力对传感器性能的影响,同时提高抗冲击能力。