> 数据图表

想问下各位网友17

2025-9-0
想问下各位网友17
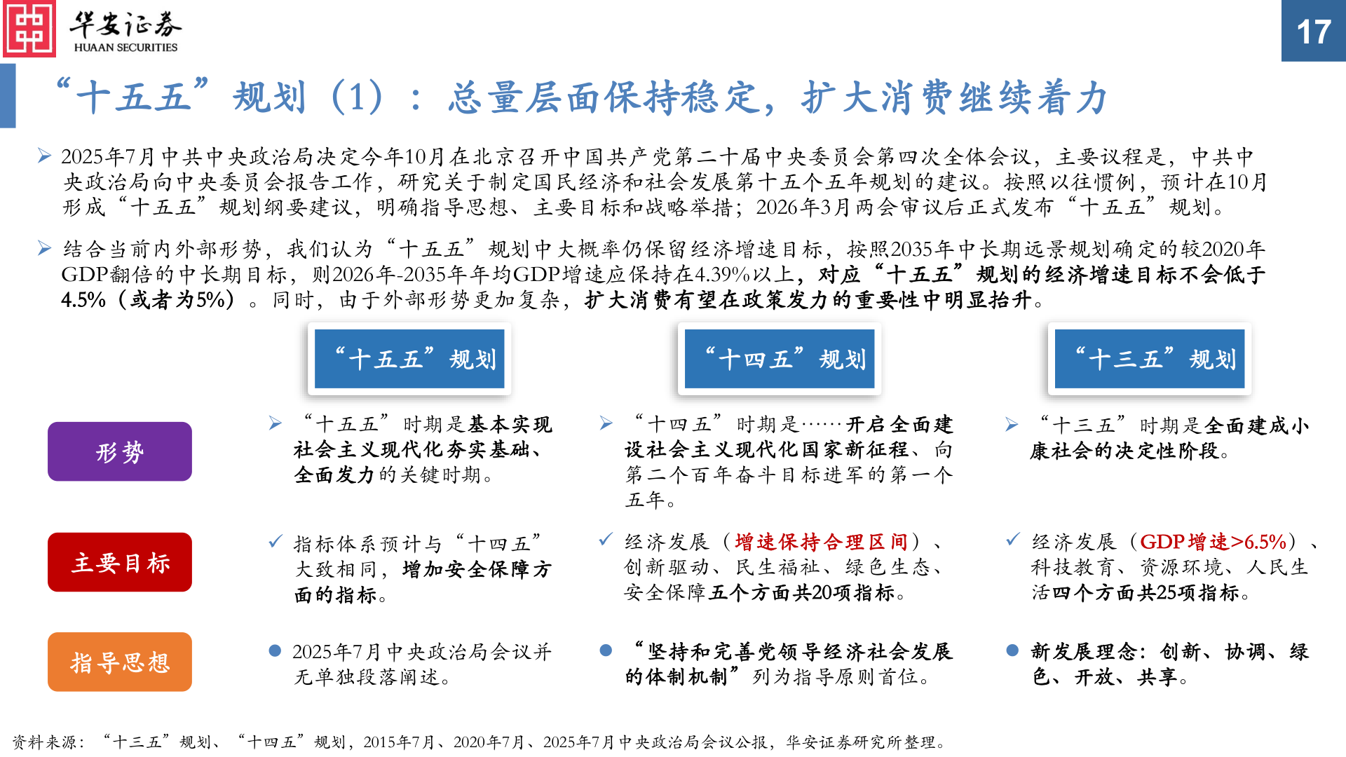
17“十五五”规划(1):总量层面保持稳定,扩大消费继续着力➢ 2025年7月中共中央政治局决定今年10月在北京召开中国共产党第二十届中央委员会第四次全体会议,主要议程是,中共中央政治局向中央委员会报告工作,研究关于制定国民经济和社会发展第十五个五年规划的建议。按照以往惯例,预计在10月形成“十五五”规划纲要建议,明确指导思想、主要目标和战略举措;2026年3月两会审议后正式发布“十五五”规划。➢ 结合当前内外部形势,我们认为“十五五”规划中大概率仍保留经济增速目标,按照2035年中长期远景规划确定的较2020年GDP翻倍的中长期目标,则2026年-2035年年均GDP增速应保持在4.39%以上,对应“十五五”规划的经济增速目标不会低于4.5%(或者为5%)。同时,由于外部形势更加复杂,扩大消费有望在政策发力的重要性中明显抬升。“十五五”规划“十四五”规划“十三五”规划形势主要目标➢ “十五五”时期是基本实现社会主义现代化夯实基础、全面发力的关键时期。➢ “十四五”时期是……开启全面建设社会主义现代化国家新征程、向第二个百年奋斗目标进军的第一个五年。➢ “十三五”时期是全面建成小康社会的决定性阶段。✓ 指标体系预计与“十四五”大致相同,增加安全保障方面的指标。✓ 经济发展(增速保持合理区间)、创新驱动、民生福祉、绿色生态、安全保障五个方面共20项指标。✓ 经济发展(GDP增速>6.5%)、科技教育、资源环境、人民生活四个方面共25项指标。指导思想⚫ 2025年7月中央政治局会议并⚫ “坚持和完善党领导经济社会发展⚫ 新发展理念:创新、协调、绿无单独段落阐述。的体制机制”列为指导原则首位。色、开放、共享。资料来源:“十三五”规划、“十四五”规划,2015年7月、2020年7月、2025年7月中央政治局会议公报,华安证券研究所整理。