> 数据图表

各位网友请教一下云计算投资图谱

2025-9-1
各位网友请教一下云计算投资图谱
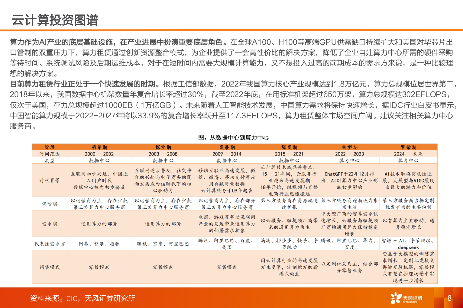
云计算投资图谱算力作为AI产业的底层基础设施,在产业进展中扮演重要底层角色。在全球A100、H100等高端GPU供需缺口持续扩大和美国对华芯片出口管制的双重压力下,算力租赁通过创新资源整合模式,为企业提供了一套高性价比的解决方案,降低了企业自建算力中心所需的硬件采购等待时间、系统调试风险及后期运维成本,对于在短时间内需要大规模计算能力,又不想投入过高的前期成本的需求方来说,是一种比较理想的解决方案。目前算力租赁行业正处于一个快速发展的时期。根据工信部数据,2022年我国算力核心产业规模达到1.8万亿元,算力总规模位居世界第二,2018年以来,我国数据中心机架数量年复合增长率超过30%,截至2022年底,在用标准机架超过650万架,算力总规模达302EFLOPS,仅次于美国,存力总规模超过1000EB(1万亿GB)。未来随着人工智能技术发展,中国算力需求将保持快速增长,据IDC行业白皮书显示,中国智能算力规模于2022-2027年将以33.9%的复合增长率跃升至117.3EFLOPS,算力租赁整体市场空间广阔。建议关注相关算力中心服务商。图:从数据中心到算力中心资料来源:CIC,天风证券研究所8