> 数据图表想问下各位网友主题前瞻
2025-9-1
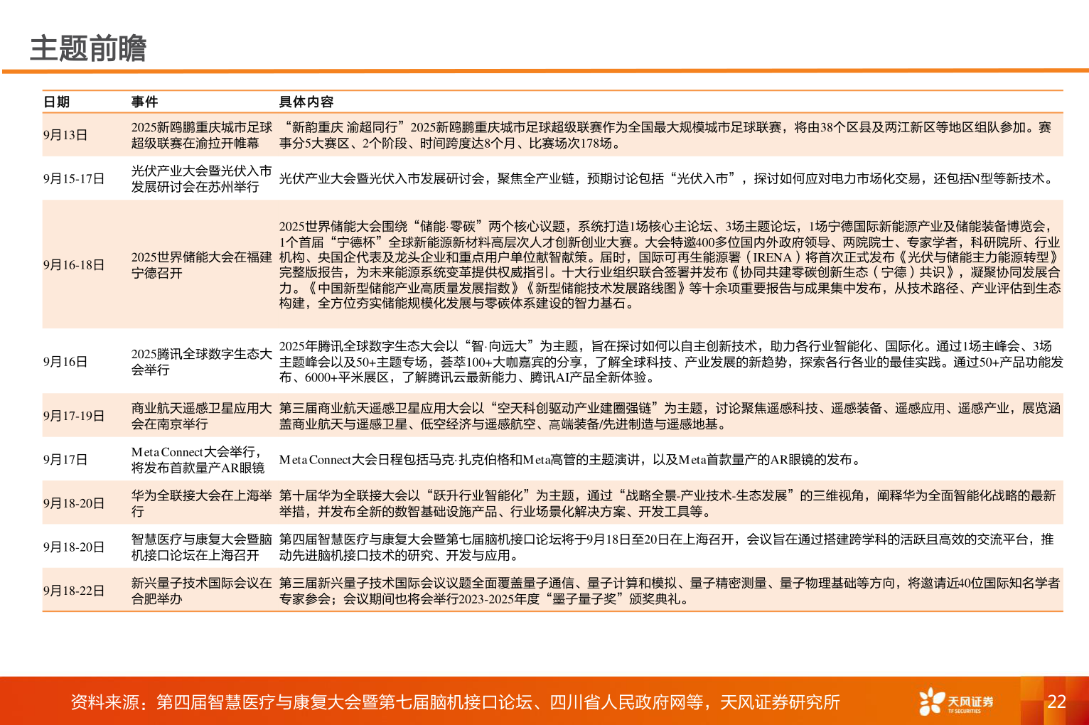
主题前瞻日期事件具体内容9月13日2025新鸥鹏重庆城市足球超级联赛在渝拉开帷幕“新韵重庆 渝超同行”2025新鸥鹏重庆城市足球超级联赛作为全国最大规模城市足球联赛,将由38个区县及两江新区等地区组队参加。赛事分5大赛区、2个阶段、时间跨度达8个月、比赛场次178场。9月15-17日光伏产业大会暨光伏入市发展研讨会在苏州举行9月16-18日2025世界储能大会在福建宁德召开光伏产业大会暨光伏入市发展研讨会,聚焦全产业链,预期讨论包括“光伏入市”,探讨如何应对电力市场化交易,还包括N型等新技术。2025世界储能大会围绕“储能·零碳”两个核心议题,系统打造1场核心主论坛、3场主题论坛,1场宁德国际新能源产业及储能装备博览会,1个首届“宁德杯”全球新能源新材料高层次人才创新创业大赛。大会特邀400多位国内外政府领导、两院院士、专家学者,科研院所、行业机构、央国企代表及龙头企业和重点用户单位献智献策。届时,国际可再生能源署(IRENA)将首次正式发布《光伏与储能主力能源转型》完整版报告,为未来能源系统变革提供权威指引。十大行业组织联合签署并发布《协同共建零碳创新生态(宁德)共识》,凝聚协同发展合力。《中国新型储能产业高质量发展指数》《新型储能技术发展路线图》等十余项重要报告与成果集中发布,从技术路径、产业评估到生态构建,全方位夯实储能规模化发展与零碳体系建设的智力基石。9月16日2025腾讯全球数字生态大会举行2025年腾讯全球数字生态大会以“智·向远大”为主题,旨在探讨如何以自主创新技术,助力各行业智能化、国际化。通过1场主峰会、3场主题峰会以及50+主题专场,荟萃100+大咖嘉宾的分享,了解全球科技、产业发展的新趋势,探索各行各业的最佳实践。通过50+产品功能发布、6000+平米展区,了解腾讯云最新能力、腾讯AI产品全新体验。9月17-19日商业航天遥感卫星应用大会在南京举行第三届商业航天遥感卫星应用大会以“空天科创驱动产业建圈强链”为主题,讨论聚焦遥感科技、遥感装备、遥感应⽤、遥感产业,展览涵盖商业航天与遥感卫星、低空经济与遥感航空、⾼端装备/先进制造与遥感地基。9月17日M eta Connect大会举行,将发布首款量产AR眼镜 M eta Connect大会日程包括马克·扎克伯格和M eta高管的主题演讲,以及M eta首款量产的AR眼镜的发布。9月18-20日华为全联接大会在上海举行第十届华为全联接大会以“跃升行业智能化”为主题,通过“战略全景-产业技术-生态发展”的三维视角,阐释华为全面智能化战略的最新举措,并发布全新的数智基础设施产品、行业场景化解决方案、开发工具等。9月18-20日智慧医疗与康复大会暨脑机接口论坛在上海召开第四届智慧医疗与康复大会暨第七届脑机接口论坛将于9月18日至20日在上海召开,会议旨在通过搭建跨学科的活跃且高效的交流平台,推动先进脑机接口技术的研究、开发与应用。9月18-22日新兴量子技术国际会议在合肥举办第三届新兴量子技术国际会议议题全面覆盖量子通信、量子计算和模拟、量子精密测量、量子物理基础等方向,将邀请近40位国际知名学者专家参会;会议期间也将会举行2023-2025年度“墨子量子奖”颁奖典礼。资料来源:第四届智慧医疗与康复大会暨第七届脑机接口论坛、四川省人民政府网等,天风证券研究所22