> 数据图表谁知道卫星互联网:工信部出台产业发展意见,运营商竞逐业务牌照
2025-9-1
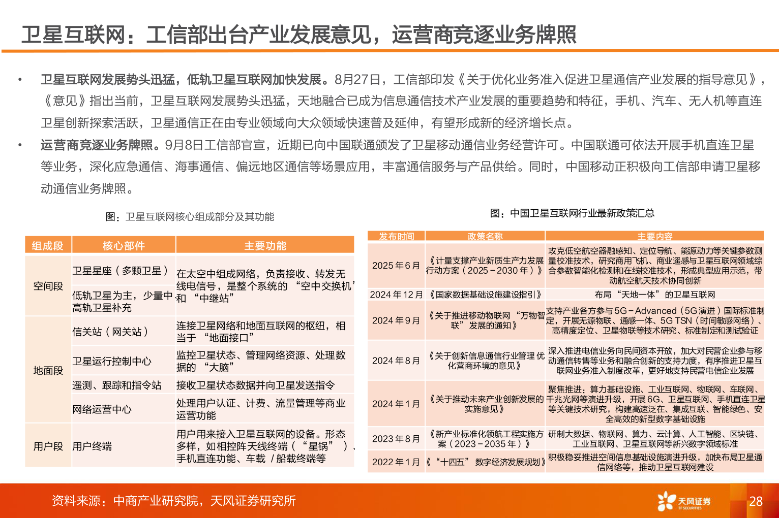
卫星互联网:工信部出台产业发展意见,运营商竞逐业务牌照• 卫星互联网发展势头迅猛,低轨卫星互联网加快发展。8月27日,工信部印发《关于优化业务准入促进卫星通信产业发展的指导意见》,《意见》指出当前,卫星互联网发展势头迅猛,天地融合已成为信息通信技术产业发展的重要趋势和特征,手机、汽车、无人机等直连卫星创新探索活跃,卫星通信正在由专业领域向大众领域快速普及延伸,有望形成新的经济增长点。• 运营商竞逐业务牌照。9月8日工信部官宣,近期已向中国联通颁发了卫星移动通信业务经营许可。中国联通可依法开展手机直连卫星等业务,深化应急通信、海事通信、偏远地区通信等场景应用,丰富通信服务与产品供给。同时,中国移动正积极向工信部申请卫星移动通信业务牌照。图:卫星互联网核心组成部分及其功能图:中国卫星互联网行业最新政策汇总组成段核心部件主要功能空间段卫星星座(多颗卫星) 在太空中组成网络,负责接收、转发无低轨卫星为主,少量中、高轨卫星补充线电信号,是整个系统的 “空中交换机”和 “中继站”信关站(网关站)卫星运行控制中心地面段连接卫星网络和地面互联网的枢纽,相当于 “地面接口”监控卫星状态、管理网络资源、处理数据的 “大脑”遥测、跟踪和指令站 接收卫星状态数据并向卫星发送指令网络运营中心用户段 用户终端处理用户认证、计费、流量管理等商业运营功能用户用来接入卫星互联网的设备。形态多样,如相控阵天线终端(“星锅” )、手机直连功能、车载 / 船载终端等资料来源:中商产业研究院,天风证券研究所发布时间政策名称主要内容2025 年 6 月《计量支撑产业新质生产力发展行动方案(2025 - 2030 年)》攻克低空航空器融感知、定位导航、能源动力等关键参数测量校准技术,研究商用飞机、商业遥感与卫星互联网领域综合参数智能化检测和在线校准技术,形成典型应用示范,带动航空航天技术协同创新2024 年 12 月 《国家数据基础设施建设指引》布局 “天地一体” 的卫星互联网2024 年 9 月《关于推进移动物联网 “万物智联” 发展的通知》支持产业各方参与 5G - Advanced(5G 演进)国际标准制定,开展无源物联、通感一体、5G TSN(时间敏感网络)、高精度定位、卫星物联等技术研究、标准制定和测试验证2024 年 8 月《关于创新信息通信行业管理 优化营商环境的意见》深入推进电信业务向民间资本开放,加大对民营企业参与移动通信转售等业务和融合创新的支持力度,有序推进卫星互联网业务准入制度改革,更好地支持民营电信企业发展2024 年 1 月《关于推动未来产业创新发展的实施意见》聚焦推进:算力基础设施、工业互联网、物联网、车联网、千兆光网等演进升级,开展 6G、卫星互联网、手机直连卫星等关键技术研究,构建高速泛在、集成互联、智能绿色、安全高效的新型数字基础设施2023 年 8 月《新产业标准化领航工程实施方研制大数据、物联网、算力、云计算、人工智能、区块链、案(2023 - 2035 年)》工业互联网、卫星互联网等新兴数字领域标准2022 年 1 月 《“十四五” 数字经济发展规划》积极稳妥推进空间信息基础设施演进升级,加快布局卫星通信网络等,推动卫星互联网建设28