> 数据图表

想问下各位网友工信部等六部门:联合部署开展汽车行业网络乱象专项整治行动

2025-9-1
想问下各位网友工信部等六部门:联合部署开展汽车行业网络乱象专项整治行动
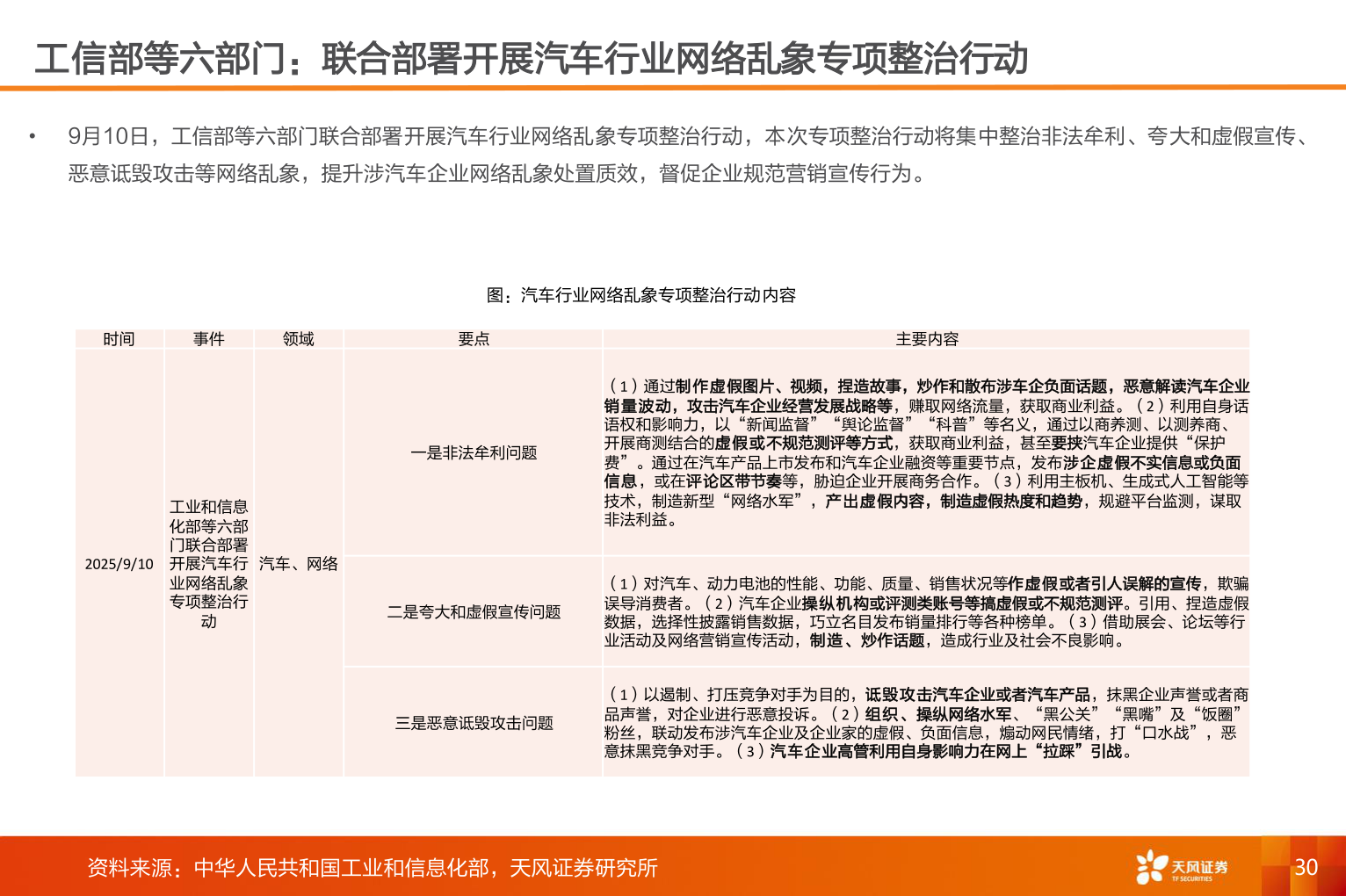
工信部等六部门:联合部署开展汽车行业网络乱象专项整治行动•9月10日,工信部等六部门联合部署开展汽车行业网络乱象专项整治行动,本次专项整治行动将集中整治非法牟利、夸大和虚假宣传、恶意诋毁攻击等网络乱象,提升涉汽车企业网络乱象处置质效,督促企业规范营销宣传行为。时间事件领域要点主要内容图:汽车行业网络乱象专项整治行动内容2025/9/10工业和信息化部等六部门联合部署开展汽车行业网络乱象专项整治行动汽车、网络一是非法牟利问题(1)通过制作虚假图片、视频,捏造故事,炒作和散布涉车企负面话题,恶意解读汽车企业销量波动,攻击汽车企业经营发展战略等,赚取网络流量,获取商业利益。(2)利用自身话语权和影响力,以“新闻监督”“舆论监督”“科普”等名义,通过以商养测、以测养商、开展商测结合的虚假或不规范测评等方式,获取商业利益,甚至要挟汽车企业提供“保护费”。通过在汽车产品上市发布和汽车企业融资等重要节点,发布涉企虚假不实信息或负面信息,或在评论区带节奏等,胁迫企业开展商务合作。(3)利用主板机、生成式人工智能等技术,制造新型“网络水军”,产出虚假内容,制造虚假热度和趋势,规避平台监测,谋取非法利益。二是夸大和虚假宣传问题(1)对汽车、动力电池的性能、功能、质量、销售状况等作虚假或者引人误解的宣传,欺骗误导消费者。(2)汽车企业操纵机构或评测类账号等搞虚假或不规范测评。引用、捏造虚假数据,选择性披露销售数据,巧立名目发布销量排行等各种榜单。(3)借助展会、论坛等行业活动及网络营销宣传活动,制造、炒作话题,造成行业及社会不良影响。三是恶意诋毁攻击问题(1)以遏制、打压竞争对手为目的,诋毁攻击汽车企业或者汽车产品,抹黑企业声誉或者商品声誉,对企业进行恶意投诉。(2)组织、操纵网络水军、“黑公关”“黑嘴”及“饭圈”粉丝,联动发布涉汽车企业及企业家的虚假、负面信息,煽动网民情绪,打“口水战”,恶意抹黑竞争对手。(3)汽车企业高管利用自身影响力在网上“拉踩”引战。资料来源:中华人民共和国工业和信息化部,天风证券研究所30