> 数据图表

咨询下各位国家标准委:先进制造标准支撑制造业高质量发展主题新闻发布会

2025-9-1
咨询下各位国家标准委:先进制造标准支撑制造业高质量发展主题新闻发布会
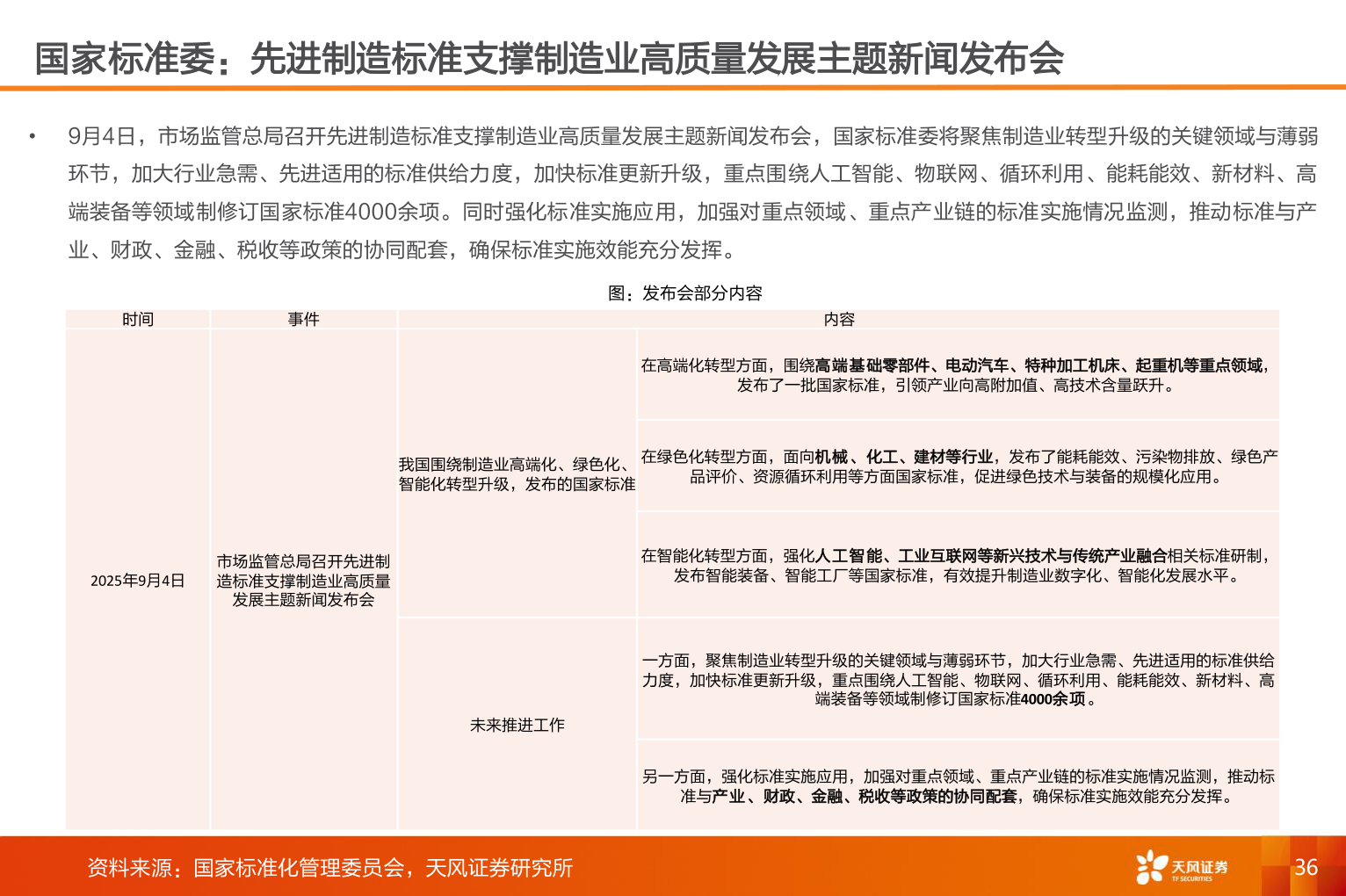
国家标准委:先进制造标准支撑制造业高质量发展主题新闻发布会•9月4日,市场监管总局召开先进制造标准支撑制造业高质量发展主题新闻发布会,国家标准委将聚焦制造业转型升级的关键领域与薄弱环节,加大行业急需、先进适用的标准供给力度,加快标准更新升级,重点围绕人工智能、物联网、循环利用、能耗能效、新材料、高端装备等领域制修订国家标准4000余项。同时强化标准实施应用,加强对重点领域、重点产业链的标准实施情况监测,推动标准与产业、财政、金融、税收等政策的协同配套,确保标准实施效能充分发挥。时间事件图:发布会部分内容内容在高端化转型方面,围绕高端基础零部件、电动汽车、特种加工机床、起重机等重点领域,发布了一批国家标准,引领产业向高附加值、高技术含量跃升。我国围绕制造业高端化、绿色化、智能化转型升级,发布的国家标准在绿色化转型方面,面向机械、化工、建材等行业,发布了能耗能效、污染物排放、绿色产品评价、资源循环利用等方面国家标准,促进绿色技术与装备的规模化应用。2025年9月4日市场监管总局召开先进制造标准支撑制造业高质量发展主题新闻发布会在智能化转型方面,强化人工智能、工业互联网等新兴技术与传统产业融合相关标准研制,发布智能装备、智能工厂等国家标准,有效提升制造业数字化、智能化发展水平。一方面,聚焦制造业转型升级的关键领域与薄弱环节,加大行业急需、先进适用的标准供给力度,加快标准更新升级,重点围绕人工智能、物联网、循环利用、能耗能效、新材料、高端装备等领域制修订国家标准4000余项。未来推进工作另一方面,强化标准实施应用,加强对重点领域、重点产业链的标准实施情况监测,推动标准与产业、财政、金融、税收等政策的协同配套,确保标准实施效能充分发挥。资料来源:国家标准化管理委员会,天风证券研究所36