> 数据图表

谁能回答工业和信息化部、国家林业和草原局:《关于推进“宽带林草”建设的通知》

2025-9-1
谁能回答工业和信息化部、国家林业和草原局:《关于推进“宽带林草”建设的通知》
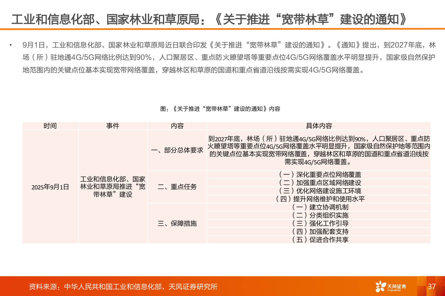
工业和信息化部、国家林业和草原局:《关于推进“宽带林草”建设的通知》•9月1日,工业和信息化部、国家林业和草原局近日联合印发《关于推进“宽带林草”建设的通知》。《通知》提出,到2027年底,林场(所)驻地通4G/5G网络比例达到90%,人口聚居区、重点防火瞭望塔等重要点位4G/5G网络覆盖水平明显提升,国家级自然保护地范围内的关键点位基本实现宽带网络覆盖,穿越林区和草原的国道和重点省道沿线按需实现4G/5G网络覆盖。时间事件内容具体内容图:《关于推进“宽带林草”建设的通知》内容一、部分总体要求到2027年底,林场(所)驻地通4G/5G网络比例达到90%,人口聚居区、重点防火瞭望塔等重要点位4G/5G网络覆盖水平明显提升,国家级自然保护地等范围内的关键点位基本实现宽带网络覆盖,穿越林区和草原的国道和重点省道沿线按2025年9月1日工业和信息化部、国家林业和草原局推进“宽带林草”建设二、重点任务三、保障措施需实现4G/5G网络覆盖。(一)深化重要点位网络覆盖(二)加强重点区域网络建设(三)优化网络建设施工环境(四)提升网络维护和使用水平(一)建立协调机制(二)分类组织实施(三)强化工作引导(四)加强配套支持(五)促进合作共享资料来源:中华人民共和国工业和信息化部,天风证券研究所37