> 数据图表

我想了解一下国家标准委、工业和信息化部:《工业母机高质量标准体系建设方案》

2025-9-1
我想了解一下国家标准委、工业和信息化部:《工业母机高质量标准体系建设方案》
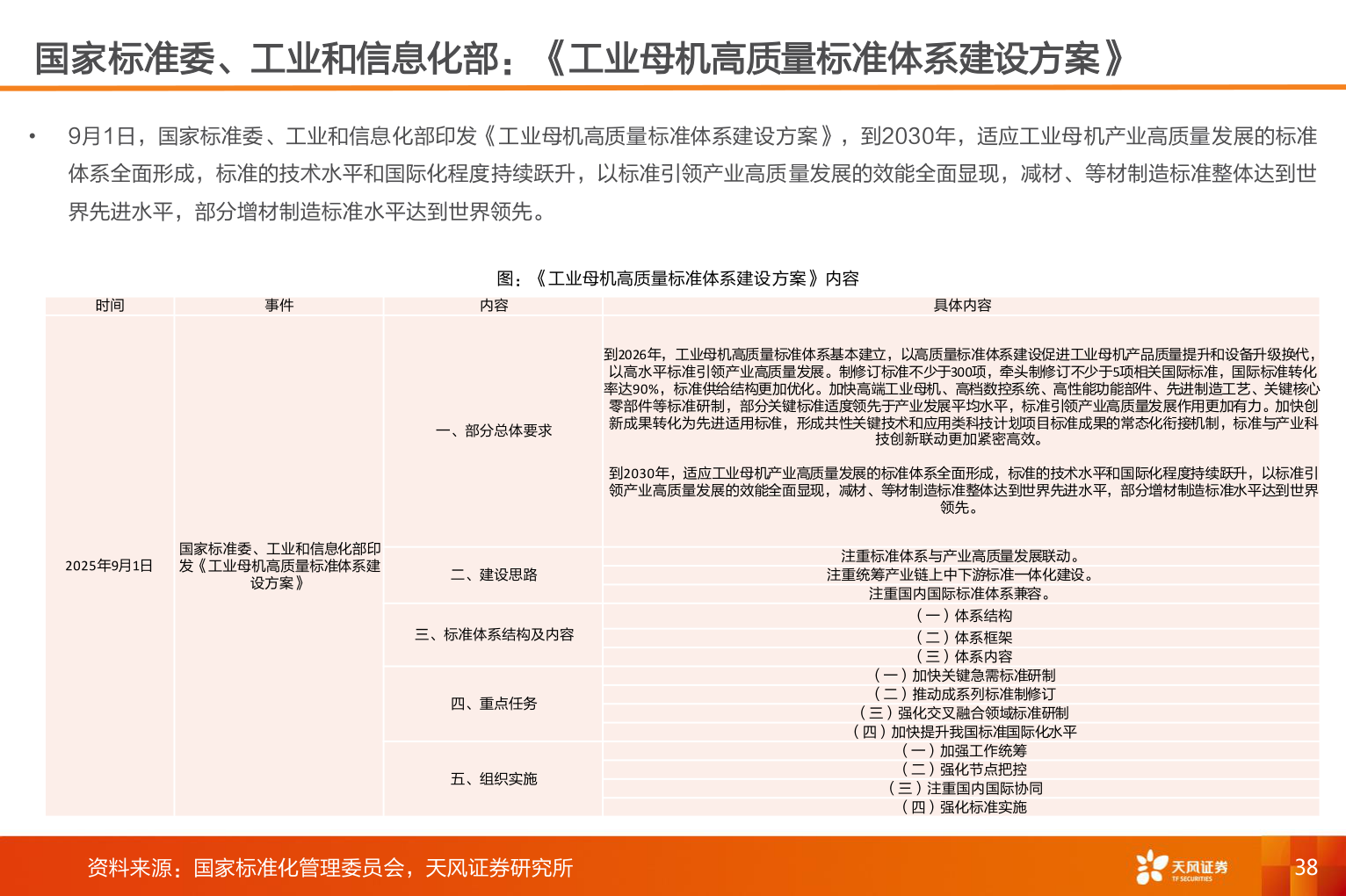
国家标准委、工业和信息化部:《工业母机高质量标准体系建设方案》•9月1日,国家标准委、工业和信息化部印发《工业母机高质量标准体系建设方案》,到2030年,适应工业母机产业高质量发展的标准体系全面形成,标准的技术水平和国际化程度持续跃升,以标准引领产业高质量发展的效能全面显现,减材、等材制造标准整体达到世界先进水平,部分增材制造标准水平达到世界领先。时间事件内容具体内容图:《工业母机高质量标准体系建设方案》内容一、部分总体要求到2026年,工业母机高质量标准体系基本建立,以高质量标准体系建设促进工业母机产品质量提升和设备升级换代,以高水平标准引领产业高质量发展。制修订标准不少于300项,牵头制修订不少于5项相关国际标准,国际标准转化率达90%,标准供给结构更加优化。加快高端工业母机、高档数控系统、高性能功能部件、先进制造工艺、关键核心零部件等标准研制,部分关键标准适度领先于产业发展平均水平,标准引领产业高质量发展作用更加有力。加快创新成果转化为先进适用标准,形成共性关键技术和应用类科技计划项目标准成果的常态化衔接机制,标准与产业科技创新联动更加紧密高效。到2030年,适应工业母机产业高质量发展的标准体系全面形成,标准的技术水平和国际化程度持续跃升,以标准引领产业高质量发展的效能全面显现,减材、等材制造标准整体达到世界先进水平,部分增材制造标准水平达到世界领先。2025年9月1日国家标准委、工业和信息化部印发《工业母机高质量标准体系建设方案》二、建设思路三、标准体系结构及内容四、重点任务五、组织实施注重标准体系与产业高质量发展联动。注重统筹产业链上中下游标准一体化建设。注重国内国际标准体系兼容。(一)体系结构(二)体系框架(三)体系内容(一)加快关键急需标准研制(二)推动成系列标准制修订(三)强化交叉融合领域标准研制(四)加快提升我国标准国际化水平(一)加强工作统筹(二)强化节点把控(三)注重国内国际协同(四)强化标准实施资料来源:国家标准化管理委员会,天风证券研究所38