> 数据图表想问下各位网友国务院新闻办公室举行“高质量完成‘十四五’规划”系列主题新闻发布会
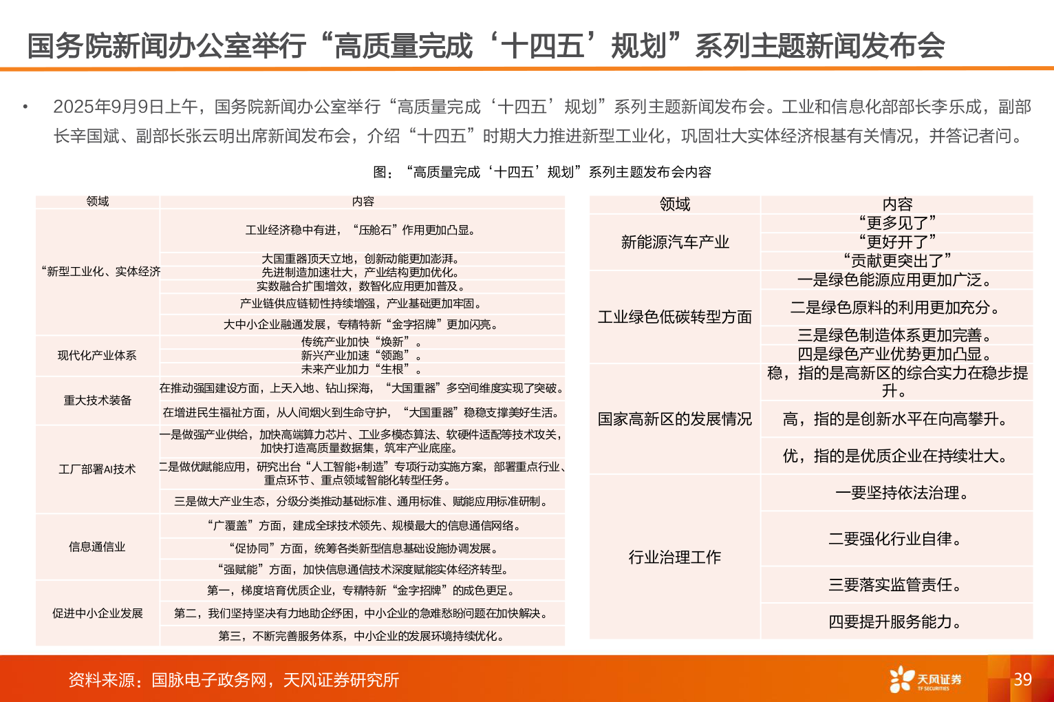
2025-9-1国务院新闻办公室举行“高质量完成‘十四五’规划”系列主题新闻发布会•2025年9月9日上午,国务院新闻办公室举行“高质量完成‘十四五’规划”系列主题新闻发布会。工业和信息化部部长李乐成,副部长辛国斌、副部长张云明出席新闻发布会,介绍“十四五”时期大力推进新型工业化,巩固壮大实体经济根基有关情况,并答记者问。图:“高质量完成‘十四五’规划”系列主题发布会内容领域内容“新型工业化、实体经济现代化产业体系重大技术装备工厂部署AI技术工业经济稳中有进,“压舱石”作用更加凸显。大国重器顶天立地,创新动能更加澎湃。先进制造加速壮大,产业结构更加优化。实数融合扩围增效,数智化应用更加普及。产业链供应链韧性持续增强,产业基础更加牢固。大中小企业融通发展,专精特新“金字招牌”更加闪亮。传统产业加快“焕新”。新兴产业加速“领跑”。未来产业加力“生根”。在推动强国建设方面,上天入地、钻山探海,“大国重器”多空间维度实现了突破。在增进民生福祉方面,从人间烟火到生命守护,“大国重器”稳稳支撑美好生活。一是做强产业供给,加快高端算力芯片、工业多模态算法、软硬件适配等技术攻关,加快打造高质量数据集,筑牢产业底座。二是做优赋能应用,研究出台“人工智能+制造”专项行动实施方案,部署重点行业、重点环节、重点领域智能化转型任务。三是做大产业生态,分级分类推动基础标准、通用标准、赋能应用标准研制。领域新能源汽车产业内容“更多见了”“更好开了”工业绿色低碳转型方面“贡献更突出了”一是绿色能源应用更加广泛。二是绿色原料的利用更加充分。三是绿色制造体系更加完善。四是绿色产业优势更加凸显。稳,指的是高新区的综合实力在稳步提升。国家高新区的发展情况高,指的是创新水平在向高攀升。优,指的是优质企业在持续壮大。信息通信业“促协同”方面,统筹各类新型信息基础设施协调发展。“广覆盖”方面,建成全球技术领先、规模最大的信息通信网络。“强赋能”方面,加快信息通信技术深度赋能实体经济转型。第一,梯度培育优质企业,专精特新“金字招牌”的成色更足。促进中小企业发展第二,我们坚持坚决有力地助企纾困,中小企业的急难愁盼问题在加快解决。第三,不断完善服务体系,中小企业的发展环境持续优化。行业治理工作一要坚持依法治理。二要强化行业自律。三要落实监管责任。四要提升服务能力。资料来源:国脉电子政务网,天风证券研究所39