> 数据图表

咨询下各位国家发展改革委:加大人工智能领域金融和财政支持力度 进一步激发人工智能投融资市场活力

2025-9-1
咨询下各位国家发展改革委:加大人工智能领域金融和财政支持力度 进一步激发人工智能投融资市场活力
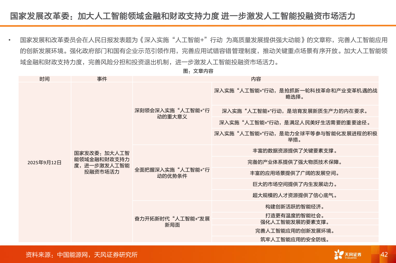
国家发展改革委:加大人工智能领域金融和财政支持力度 进一步激发人工智能投融资市场活力• 国家发展和改革委员会在人民日报发表题为《深入实施“人工智能+”行动 为高质量发展提供强大动能》的文章称,完善人工智能应用的创新发展环境。强化政府部门和国有企业示范引领作用,完善应用试错容错管理制度,推动关键重点场景有序开放。加大人工智能领域金融和财政支持力度,完善风险分担和投资退出机制,进一步激发人工智能投融资市场活力。时间事件内容图:文章内容深刻领会深入实施“人工智能+”行动的重大意义深入实施“人工智能+”行动,是抢抓新一轮科技革命和产业变革机遇的战略选择。深入实施“人工智能+”行动,是培育发展新质生产力的内在要求。深入实施“人工智能+”行动,是满足人民美好生活需要的重要途径。深入实施“人工智能+”行动,是助力全球平等参与智能化发展进程的积极举措。2025年9月12日国家发改委:加大人工智能领域金融和财政支持力度,进一步激发人工智能投融资市场活力全面把握深入实施“人工智能+”行动的优势条件奋力开拓新时代“人工智能+”发展新局面丰富的数据资源提供了关键要素支撑。完备的产业体系提供了强大物质技术保障。丰富的应用场景提供了广阔的发展空间。巨大的市场空间提供了内生发展动力。超大规模的人才资源提供了信心底气。构建创新活跃的智能经济。打造更有温度的智能社会。强化人工智能发展的要素支撑。完善人工智能应用的创新发展环境。筑牢人工智能应用的安全防线。资料来源:中国能源网,天风证券研究所42