> 数据图表

咨询下各位上海:支持人工智能高性能训练、推理芯片及端侧芯片的研发应用

2025-9-1
咨询下各位上海:支持人工智能高性能训练、推理芯片及端侧芯片的研发应用
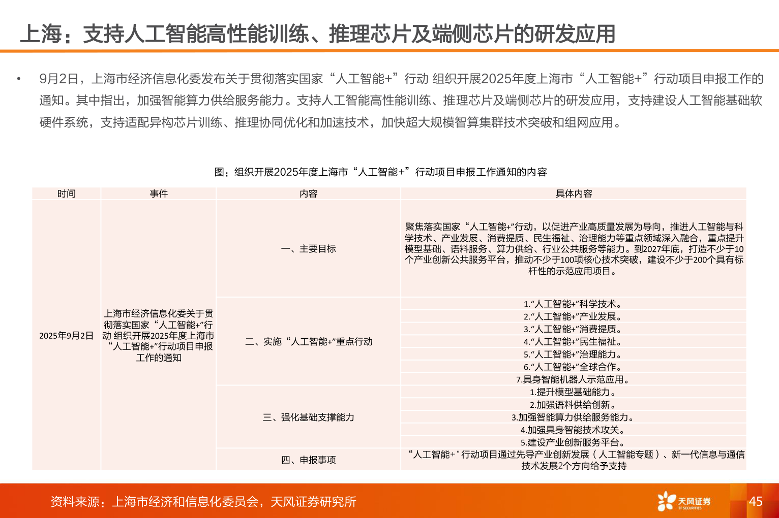
上海:支持人工智能高性能训练、推理芯片及端侧芯片的研发应用•9月2日,上海市经济信息化委发布关于贯彻落实国家“人工智能+”行动 组织开展2025年度上海市“人工智能+”行动项目申报工作的通知。其中指出,加强智能算力供给服务能力。支持人工智能高性能训练、推理芯片及端侧芯片的研发应用,支持建设人工智能基础软硬件系统,支持适配异构芯片训练、推理协同优化和加速技术,加快超大规模智算集群技术突破和组网应用。时间事件内容具体内容图:组织开展2025年度上海市“人工智能+”行动项目申报工作通知的内容一、主要目标聚焦落实国家“人工智能+”行动,以促进产业高质量发展为导向,推进人工智能与科学技术、产业发展、消费提质、民生福祉、治理能力等重点领域深入融合,重点提升模型基础、语料服务、算力供给、行业公共服务等能力。到2027年底,打造不少于10个产业创新公共服务平台,推动不少于100项核心技术突破,建设不少于200个具有标杆性的示范应用项目。2025年9月2日上海市经济信息化委关于贯彻落实国家“人工智能+”行动 组织开展2025年度上海市“人工智能+”行动项目申报工作的通知二、实施“人工智能+”重点行动三、强化基础支撑能力1.“人工智能+”科学技术。2.“人工智能+”产业发展。3.“人工智能+”消费提质。4.“人工智能+”民生福祉。5.“人工智能+”治理能力。6.“人工智能+”全球合作。7.具身智能机器人示范应用。1.提升模型基础能力。2.加强语料供给创新。3.加强智能算力供给服务能力。4.加强具身智能技术攻关。5.建设产业创新服务平台。四、申报事项“人工智能+”行动项目通过先导产业创新发展(人工智能专题)、新一代信息与通信技术发展2个方向给予支持资料来源:上海市经济和信息化委员会,天风证券研究所45