精选问答
行业数据
查看更多
VIP权益
登录 | 注册
> 数据图表
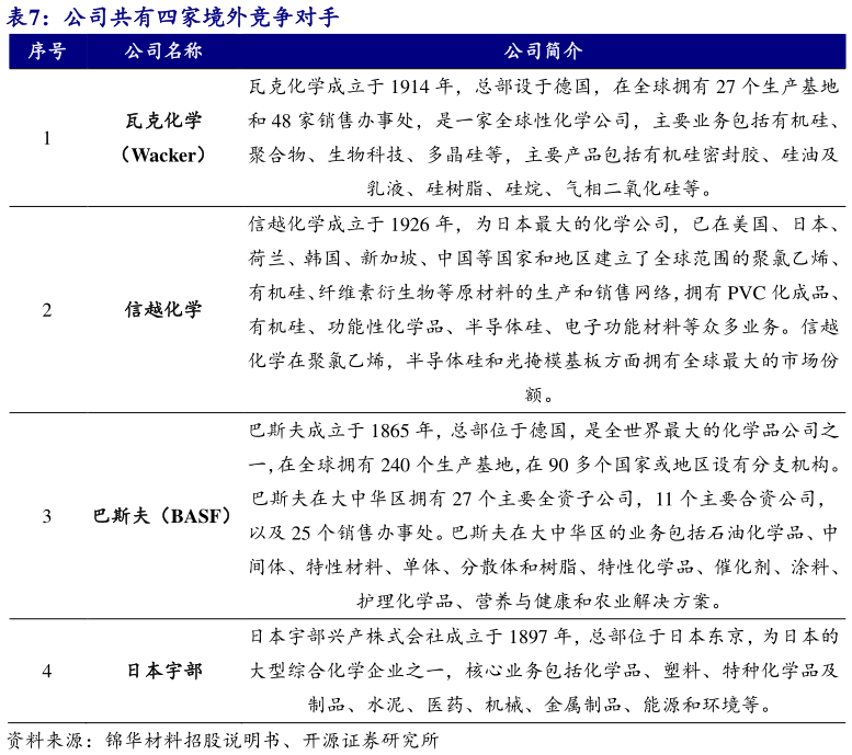
咨询下各位公司共有四家境外竞争对手
2025-9-6
公司在国际上共有四家竞争对手,其中主要为德国和日本公司。
开源证券
综合其他
推荐问答
怎样理解2025 年泉阳泉矿泉水业务分区域毛利率?
谁能回答2025 年泉阳泉矿泉水业务分区域占比?
各位网友请教一下农夫山泉瓶装水与竞品成本端对比(单位:元)?
如何了解泉阳泉单瓶成本拆分(单位:元)?
怎样理解附表:财务报表预测与比率分析?