精选问答
行业数据
查看更多
VIP权益
登录 | 注册
> 数据图表
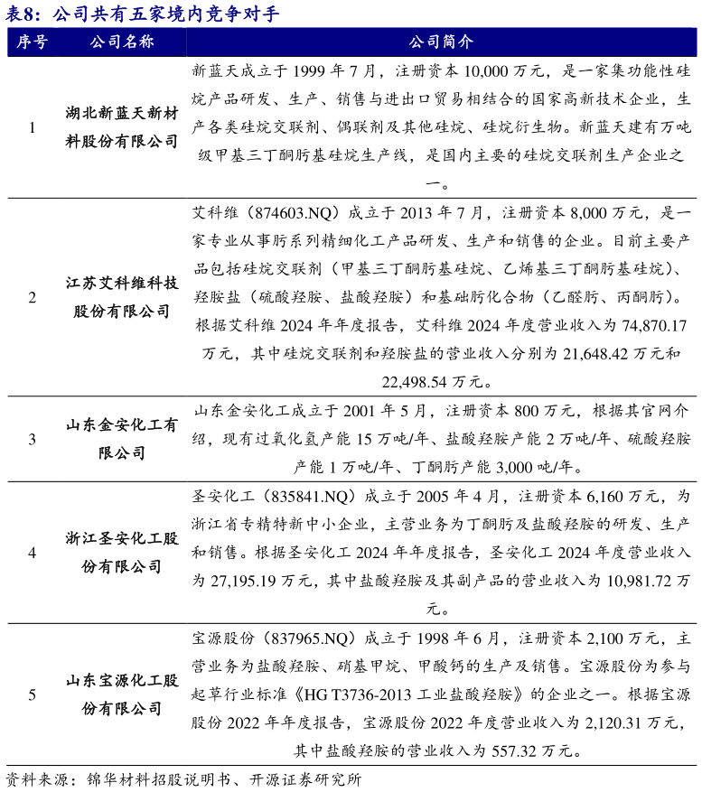
请问一下公司共有五家境内竞争对手
2025-9-6
甲酸钙的生产及销售。
开源证券
综合其他
推荐问答
你知道盈利预测?
怎样理解多空手数比:多单前 20 持有空单前 20 持有?
一起讨论下“反内卷”相关品种近期期货相对现货价格涨跌幅?
如何了解“反内卷”相关股票指数与商品期货表现?
我想了解一下“反内卷”主要期货品种近期表现?