> 数据图表

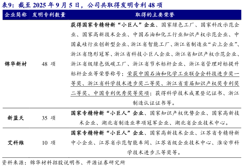
如何解释截至 2025 年 9 月 5 日,公司共取得发明专利 48 项

2025-9-6
如何解释截至 2025 年 9 月 5 日,公司共取得发明专利 48 项
此外,公司在现有主要产品硅烷交联剂、羟胺盐的生产工艺基础上成功开发了新产品硅烷偶联剂、羟胺水溶液,并拥有相关新产品的技术储备,实现产业链的“强链、补链、延链”。截至 2025 年 9 月 5 日,公司已取得 4 项硅烷偶联剂相关授权发明专利和 5 项羟胺水溶液相关授权发明专利,正在申请 8 项硅烷偶联剂相关发明专利和 7 项羟胺水溶液相关发明专利。