> 数据图表

你知道产品优势:持续研发投入,专注折叠自行车品类迭代

2025-9-5
你知道产品优势:持续研发投入,专注折叠自行车品类迭代
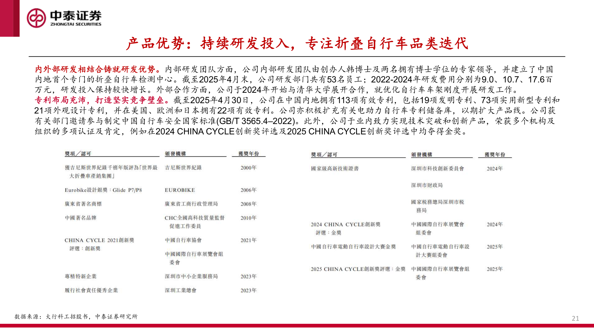
产品优势:持续研发投入,专注折叠自行车品类迭代内外部研发相结合铸就研发优势。内部研发团队方面,公司内部研发团队由创办人韩博士及两名拥有博士学位的专家领导,并建立了中国内地首个专门的折叠自行车检测中心。截至2025年4月末,公司研发部门共有53名员工;2022-2024年研发费用分别为9.0、10.7、17.6百万元,研发投入保持较快增长。外部合作方面,公司于2024年开始与清华大学展开合作,就优化自行车车架刚度开展研发工作。专利布局充沛,打造坚实竞争壁垒。截至2025年4月30日,公司在中国内地拥有113项有效专利,包括19项发明专利、73项实用新型专利和21项外观设计专利,并在美国、欧洲和日本拥有22项有效专利。公司亦积极扩充有关电助力自行车专利储备库,以期扩大产品线。公司获有关部门邀请参与制定中国自行车安全国家标准(GB/T 3565.4–2022)。此外,公司于业内致力实现技术突破和创新产品,荣获多个机构及组织的多项认证及肯定,例如在2024 CHINA CYCLE创新奖评选及2025 CHINA CYCLE创新奖评选中均夺得金奖。数据来源:大行科工招股书,中泰证券研究所21