> 数据图表

谁知道2025 年 7 月长三角地区政策文件概览

2025-9-5
谁知道2025 年 7 月长三角地区政策文件概览
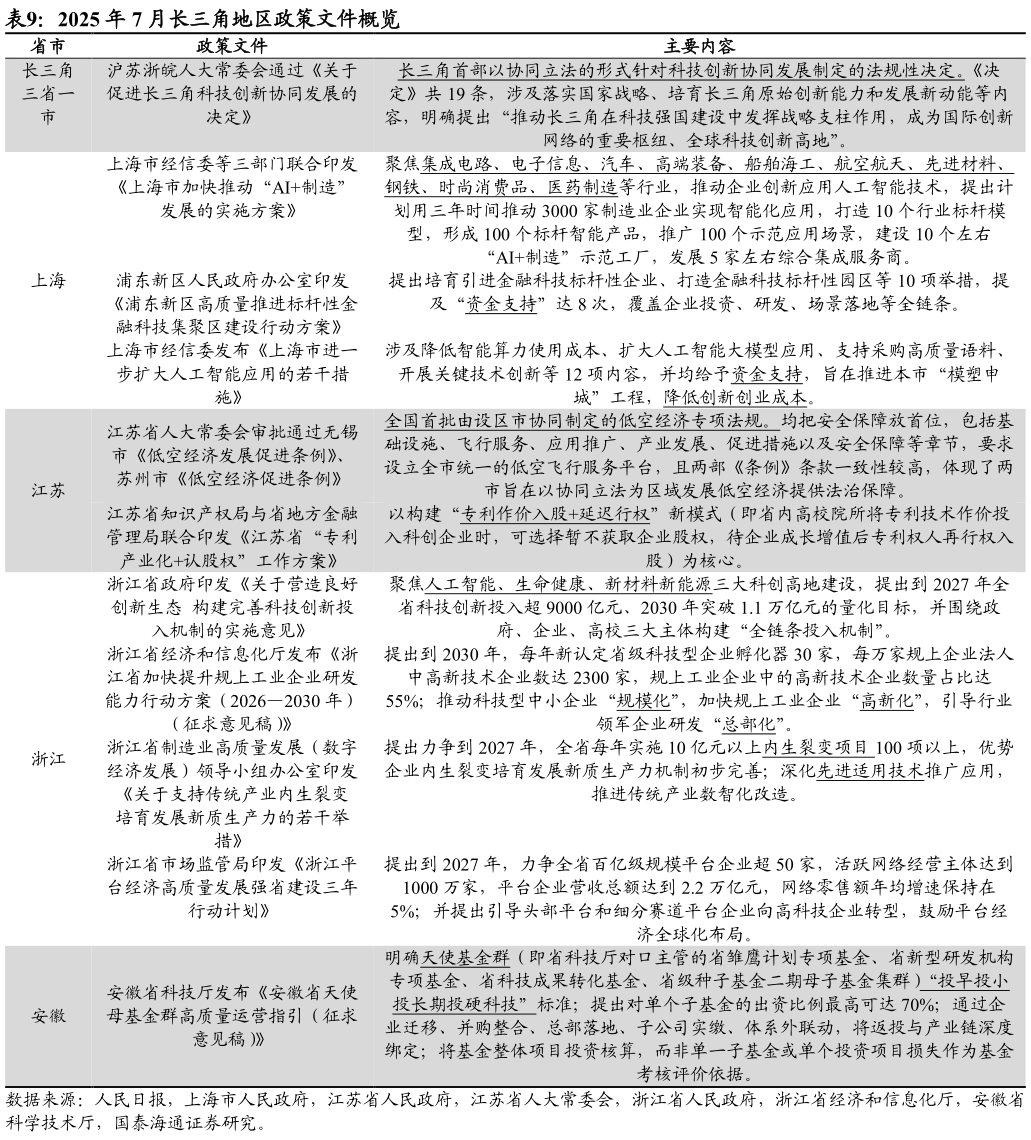
2.1.4. 浙江:政策推动三大科创高地建设 本月,浙江省政府印发关于营造良好创新生态 构建完善科技创新投入机制的实施意见,聚焦人工智能、生命健康、新材料新能源三大科创高地建设。 2.1.5. 安徽:政策要求天使基金支持科创 本月,安徽省科技厅发布安徽省天使母基金群高质量运营指引(征求意见稿),明确天使基金群“投早投小投长期投硬科技”标准。 本月,全省科技型外向型企业高质量发展交流推进大会召开,会上解读安徽省促进科技型外向型企业高质量发展政策举措。