> 数据图表

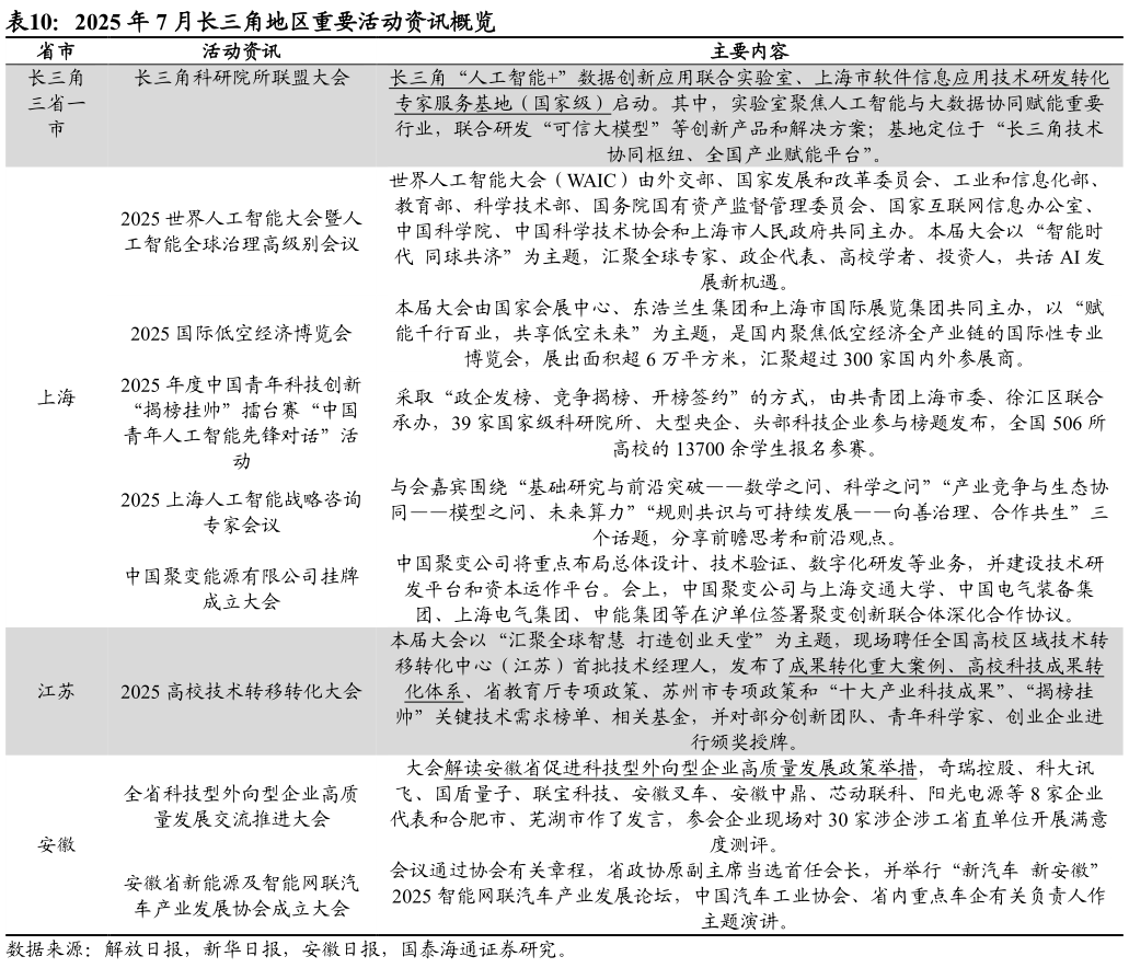
我想了解一下2025 年 7 月长三角地区重要活动资讯概览

2025-9-5
我想了解一下2025 年 7 月长三角地区重要活动资讯概览
考核评价依据。数据来源:人民日报,上海市人民政府,江苏省人民政府,江苏省人大常委会,浙江省人民政府,浙江省经济和信息化厅,安徽省科学技术厅,国泰海通证券研究。