> 数据图表咨询大家4.6 DFBP供给威格斯和国内主导
2025-9-0
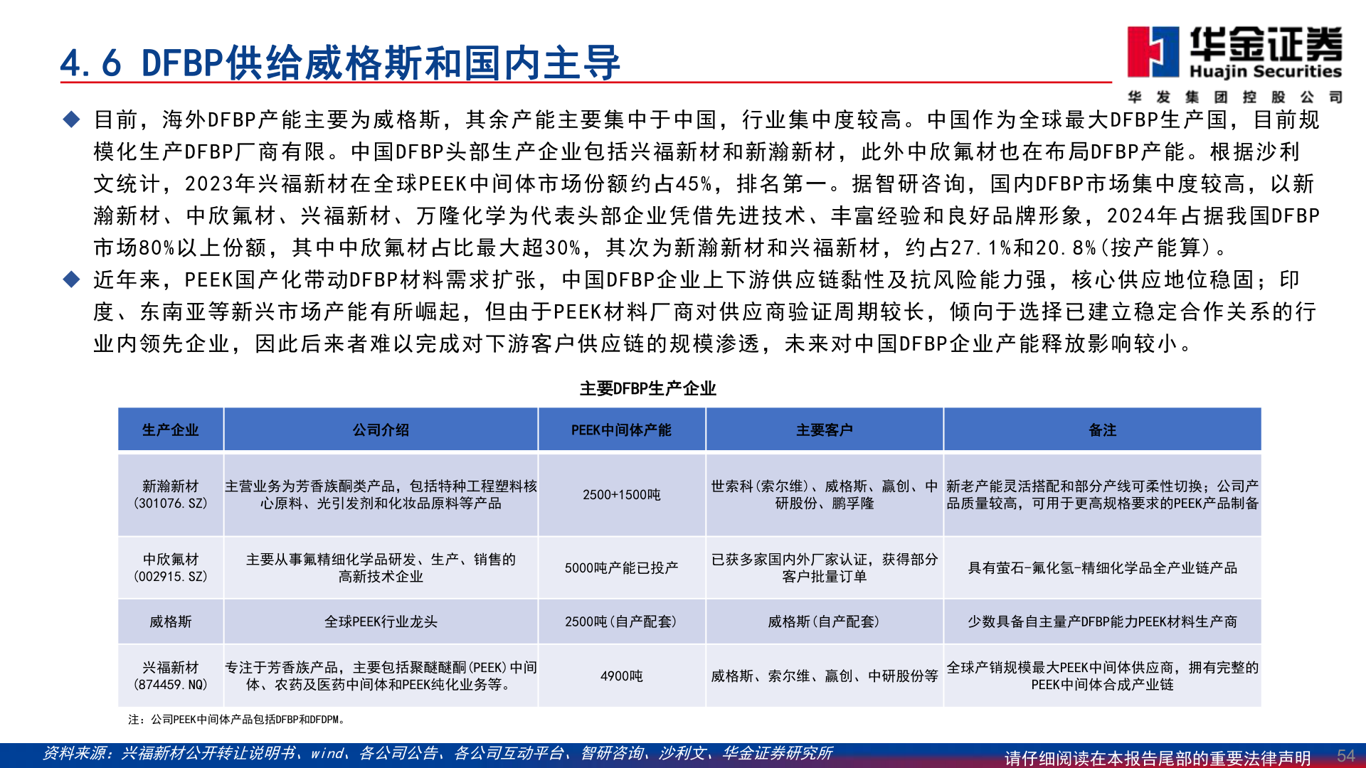
4.6 DFBP供给威格斯和国内主导u 目前,海外DFBP产能主要为威格斯,其余产能主要集中于中国,行业集中度较高。中国作为全球最大DFBP生产国,目前规模化生产DFBP厂商有限。中国DFBP头部生产企业包括兴福新材和新瀚新材,此外中欣氟材也在布局DFBP产能。根据沙利文统计,2023年兴福新材在全球PEEK中间体市场份额约占45%,排名第一。据智研咨询,国内DFBP市场集中度较高,以新瀚新材、中欣氟材、兴福新材、万隆化学为代表头部企业凭借先进技术、丰富经验和良好品牌形象,2024年占据我国DFBP市场80%以上份额,其中中欣氟材占比最大超30%,其次为新瀚新材和兴福新材,约占27.1%和20.8%(按产能算)。u 近年来,PEEK国产化带动DFBP材料需求扩张,中国DFBP企业上下游供应链黏性及抗风险能力强,核心供应地位稳固;印度、东南亚等新兴市场产能有所崛起,但由于PEEK材料厂商对供应商验证周期较长,倾向于选择已建立稳定合作关系的行业内领先企业,因此后来者难以完成对下游客户供应链的规模渗透,未来对中国DFBP企业产能释放影响较小。生产企业公司介绍PEEK中间体产能主要客户备注主要DFBP生产企业新瀚新材主营业务为芳香族酮类产品,包括特种工程塑料核(301076.SZ)心原料、光引发剂和化妆品原料等产品2500+1500吨世索科(索尔维)、威格斯、赢创、中研股份、鹏孚隆新老产能灵活搭配和部分产线可柔性切换;公司产品质量较高,可用于更高规格要求的PEEK产品制备中欣氟材(002915.SZ)主要从事氟精细化学品研发、生产、销售的高新技术企业5000吨产能已投产已获多家国内外厂家认证,获得部分客户批量订单具有萤石-氟化氢-精细化学品全产业链产品威格斯全球PEEK行业龙头2500吨(自产配套)威格斯(自产配套)少数具备自主量产DFBP能力PEEK材料生产商兴福新材专注于芳香族产品,主要包括聚醚醚酮(PEEK)中间(874459.NQ)体、农药及医药中间体和PEEK纯化业务等。4900吨威格斯、索尔维、赢创、中研股份等全球产销规模最大PEEK中间体供应商,拥有完整的PEEK中间体合成产业链注:公司PEEK中间体产品包括DFBP和DFDPM。资料来源:兴福新材公开转让说明书、wind、各公司公告、各公司互动平台、智研咨询、沙利文、华金证券研究所请仔细阅读在本报告尾部的重要法律声明54