> 数据图表

想问下各位网友全渠道销售体系

2025-9-2
想问下各位网友全渠道销售体系
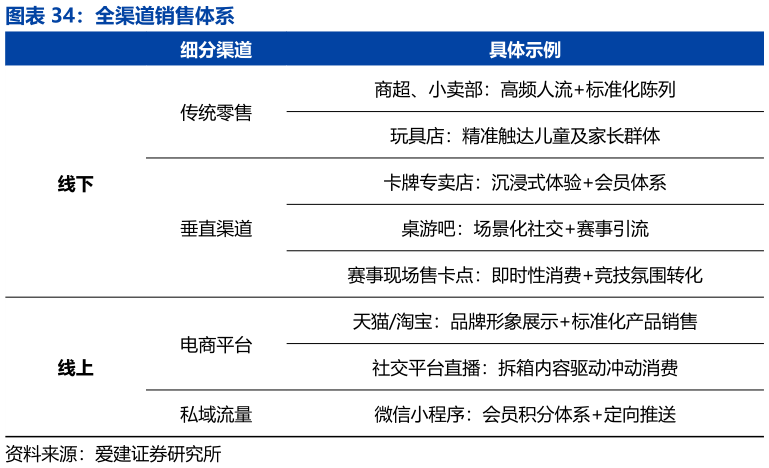
心,在周边文具店、便利店铺设高密度经销网络,深度绑定学生群体。同时,在购物中心打造品牌体验店,设置对战专区与稀有卡展示墙,吸引核心玩家打卡消费。线上引流、线下体验的闭环模式,不仅实现了用户规模的快速增长,更通过会员数据互通与权益共享,持续提升用户粘性,最终将流量转化为稳定的商业价值与品牌忠诚度。