> 数据图表

咨询下各位P17

2025-9-1
咨询下各位P17
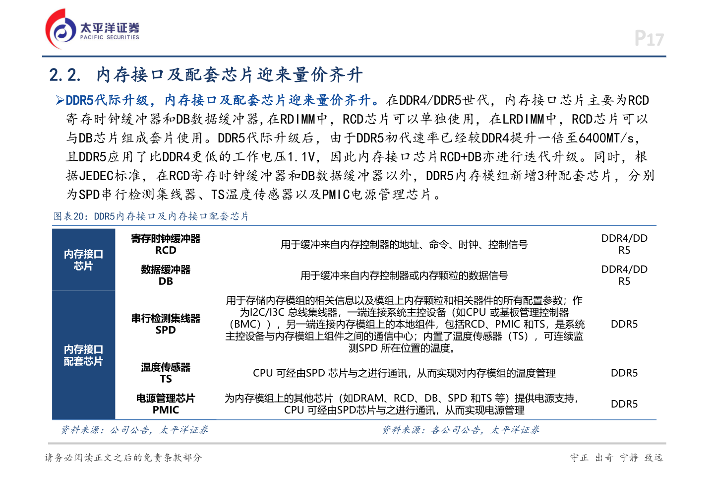
P172.2. 内存接口及配套芯片迎来量价齐升➢DDR5代际升级,内存接口及配套芯片迎来量价齐升。在DDR4/DDR5世代,内存接口芯片主要为RCD寄存时钟缓冲器和DB数据缓冲器,在RDIMM中,RCD芯片可以单独使用,在LRDIMM中,RCD芯片可以与DB芯片组成套片使用。DDR5代际升级后,由于DDR5初代速率已经较DDR4提升一倍至6400MT/s,且DDR5应用了比DDR4更低的工作电压1.1V,因此内存接口芯片RCD+DB亦进行迭代升级。同时,根据JEDEC标准,在RCD寄存时钟缓冲器和DB数据缓冲器以外,DDR5内存模组新增3种配套芯片,分别为SPD串行检测集线器、TS温度传感器以及PMIC电源管理芯片。图表20:DDR5内存接口及内存接口配套芯片内存接口芯片内存接口配套芯片寄存时钟缓冲器RCD数据缓冲器DB串行检测集线器SPD温度传感器TS用于缓冲来自内存控制器的地址、命令、时钟、控制信号用于缓冲来自内存控制器或内存颗粒的数据信号用于存储内存模组的相关信息以及模组上内存颗粒和相关器件的所有配置参数;作为I2C/I3C 总线集线器,一端连接系统主控设备(如CPU 或基板管理控制器(BMC)),另一端连接内存模组上的本地组件,包括RCD、PMIC 和TS,是系统主控设备与内存模组上组件之间的通信中心;内置了温度传感器(TS),可连续监测SPD 所在位置的温度。CPU 可经由SPD 芯片与之进行通讯,从而实现对内存模组的温度管理电源管理芯片为内存模组上的其他芯片(如DRAM、RCD、DB、SPD 和TS 等)提供电源支持,PMICCPU 可经由SPD芯片与之进行通讯,从而实现电源管理资料来源:公司公告,太平洋证券资料来源:各公司公告,太平洋证券DDR4/DDR5DDR4/DDR5DDR5DDR5DDR5请务必阅读正文之后的免责条款部分守正 出奇 宁静 致远