> 数据图表

想问下各位网友国务院新闻办公室举行“高质量完成‘十四五’规划”系列主题新闻发布会(科技创新)

2025-9-0
想问下各位网友国务院新闻办公室举行“高质量完成‘十四五’规划”系列主题新闻发布会(科技创新)
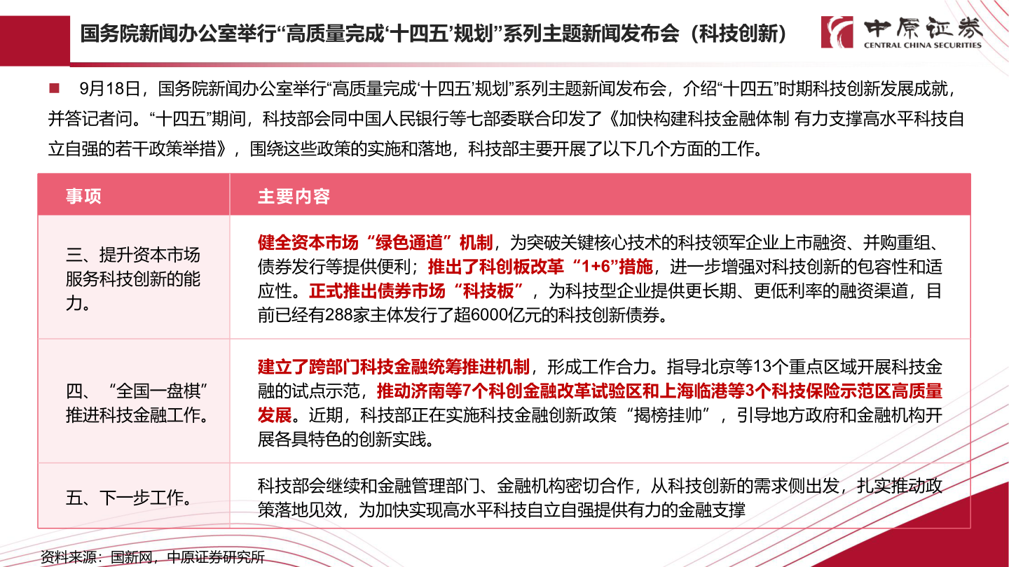
国务院新闻办公室举行“高质量完成‘十四五’规划”系列主题新闻发布会(科技创新)n 9月18日,国务院新闻办公室举行“高质量完成‘十四五’规划”系列主题新闻发布会,介绍“十四五”时期科技创新发展成就,并答记者问。“十四五”期间,科技部会同中国人民银行等七部委联合印发了《加快构建科技金融体制 有力支撑高水平科技自立自强的若干政策举措》,围绕这些政策的实施和落地,科技部主要开展了以下几个方面的工作。事项主要内容三、提升资本市场服务科技创新的能力。健全资本市场“绿色通道”机制,为突破关键核心技术的科技领军企业上市融资、并购重组、债券发行等提供便利;推出了科创板改革“1+6”措施,进一步增强对科技创新的包容性和适应性。正式推出债券市场“科技板”,为科技型企业提供更长期、更低利率的融资渠道,目前已经有288家主体发行了超6000亿元的科技创新债券。四、“全国一盘棋”推进科技金融工作。建立了跨部门科技金融统筹推进机制,形成工作合力。指导北京等13个重点区域开展科技金融的试点示范,推动济南等7个科创金融改革试验区和上海临港等3个科技保险示范区高质量发展。近期,科技部正在实施科技金融创新政策“揭榜挂帅”,引导地方政府和金融机构开展各具特色的创新实践。五、下一步工作。科技部会继续和金融管理部门、金融机构密切合作,从科技创新的需求侧出发,扎实推动政策落地见效,为加快实现高水平科技自立自强提供有力的金融支撑资料来源:国新网,中原证券研究所