> 数据图表

想关注一下五新隧装调整并购交易方案,阿为特完成收购德国 ALVASAN GmbH 公司 100%股权事项

2025-9-0
想关注一下五新隧装调整并购交易方案,阿为特完成收购德国 ALVASAN GmbH 公司 100%股权事项
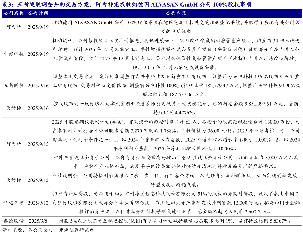
本双周(2025.9.82025.9.21)值得关注的公告主要包括:五新隧装调整本次交易方案,发行对象调整前为兴中科技及五新重工所有股东,调整后为兴中科技 156名股东及五新重工所有股东阿为特收购德国 ALVASAN GmbH 公司 100%股权事项在德国完成了相关变更注册登记手续,发布股权激励计划(草案),对外投资设立全资子公司满足半导体设备零部件对超洁净清洗与特种表面处理的严格要求。科达自控拟申请并购贷款 12000 万元,拟与西门子金融签订融资协议总金额不超过人民币2,600 万元。