> 数据图表

想关注一下加强操作系统、云计算、数据中心等技术创新

2025-9-1
想关注一下加强操作系统、云计算、数据中心等技术创新
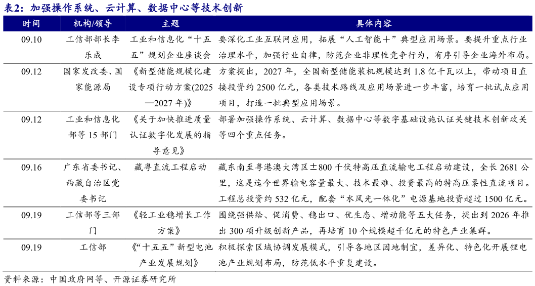
基建与产业方面,近两周政策聚焦工业和信息化“十五五”规划企业座谈会,会议讨论了工业互联网应用、“人工智能”典型应用场景等轻工业稳增长工作方案、关于加快推进质量认证数字化发展的指导意见、“十五五”新型电池产业发展规划等方案出台,围绕数字化和新能源等新兴产业,或为“十五五”规划重点领域。