> 数据图表

请问一下有序推进服务市场开放

2025-9-1
请问一下有序推进服务市场开放
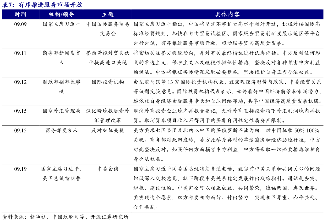
近两周,贸易政策聚焦深化跨境投融资外汇管理改革,包括取消外商投资企业境内再投资登记,允许外商直接投资项下外汇利润境内再投资,取消资本项目收入不得用于购买非自用住宅性质房产限制等。国家主席习近平与美国总统特朗普于 9 月 19 日通电话,就当前中美关系和共同关心的问题坦诚深入交换意见,就下阶段中美关系稳定发展作出战略指引。通话是务实、积极、建设性的。中美完全可以相互成就、共同繁荣,造福两国、惠及世界。要实现这个愿景,双方都要相向而行、付出努力,实现相互尊重、和平共处、合作共赢。