> 数据图表

想关注一下汉朔科技公司配套电子价签的产品

2025-9-0
想关注一下汉朔科技公司配套电子价签的产品
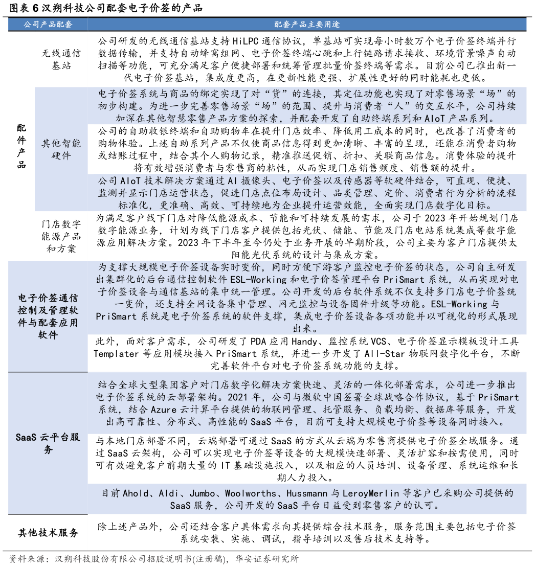
SaaS 云平台服务方面,云端部署可通过 SaaS 的方式从云端为零售商提供电子价签全域服务。通过 SaaS 云架构,公司可以实现电子价签等设备的大规模快速部署、灵活扩容和按需使用,同时可有效避免客户前期大量的 IT 基础设施投入,以及相应的人员培训、设备管理、系统运维和长期人力投入。