> 数据图表怎样理解压气机叶片供应链集中,公司在赛峰的长协份额超50%
2025-9-1
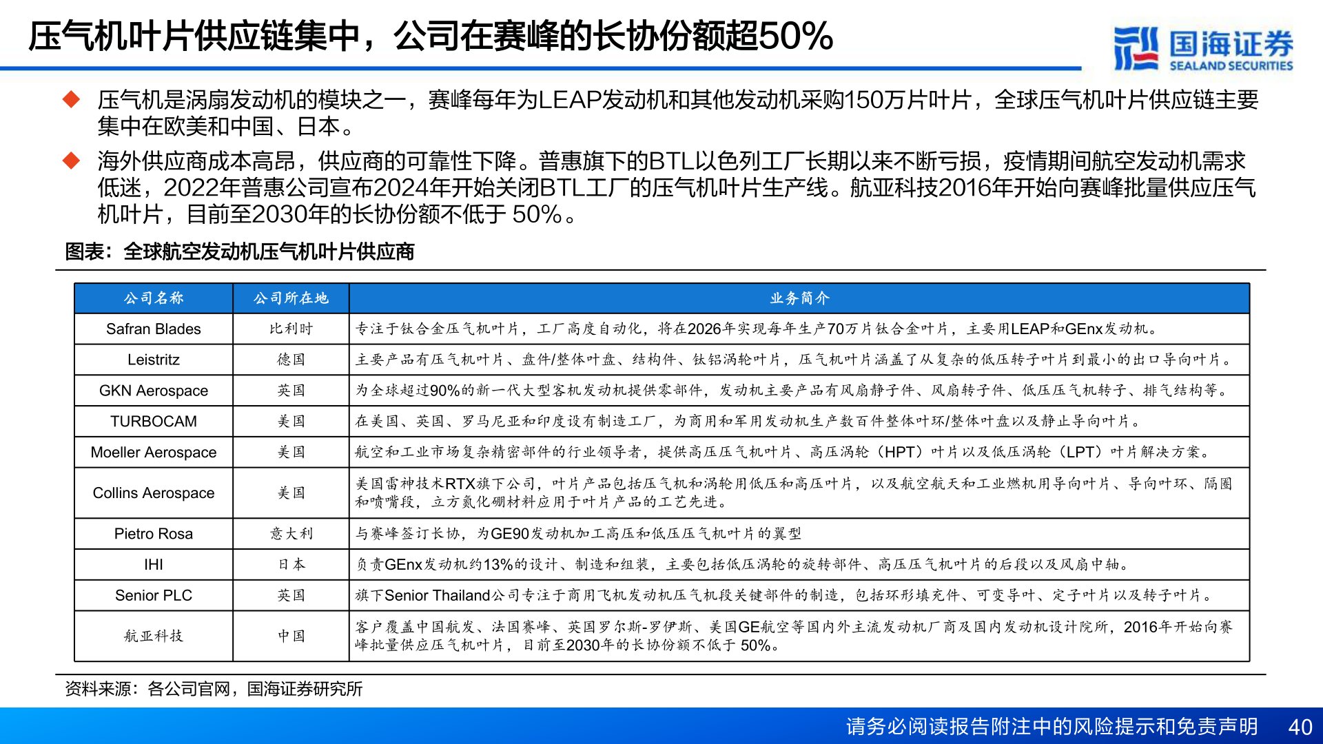
压气机叶片供应链集中,公司在赛峰的长协份额超50%u 压气机是涡扇发动机的模块之一,赛峰每年为LEAP发动机和其他发动机采购150万片叶片,全球压气机叶片供应链主要集中在欧美和中国、日本。u 海外供应商成本高昂,供应商的可靠性下降。普惠旗下的BTL以色列工厂长期以来不断亏损,疫情期间航空发动机需求低迷,2022年普惠公司宣布2024年开始关闭BTL工厂的压气机叶片生产线。航亚科技2016年开始向赛峰批量供应压气机叶片,目前至2030年的长协份额不低于 50%。图表:全球航空发动机压气机叶片供应商公司名称公司所在地Safran Blades比利时LeistritzGKN AerospaceTURBOCAMMoeller AerospaceCollins Aerospace德国英国美国美国美国Pietro Rosa意大利IHISenior PLC航亚科技日本英国中国业务简介专注于钛合金压气机叶片,工厂高度自动化,将在2026年实现每年生产70万片钛合金叶片,主要用LEAP和GEnx发动机。主要产品有压气机叶片、盘件/整体叶盘、结构件、钛铝涡轮叶片,压气机叶片涵盖了从复杂的低压转子叶片到最小的出口导向叶片。为全球超过90%的新一代大型客机发动机提供零部件,发动机主要产品有风扇静子件、风扇转子件、低压压气机转子、排气结构等。在美国、英国、罗马尼亚和印度设有制造工厂,为商用和军用发动机生产数百件整体叶环/整体叶盘以及静止导向叶片。航空和工业市场复杂精密部件的行业领导者,提供高压压气机叶片、高压涡轮(HPT)叶片以及低压涡轮(LPT)叶片解决方案。美国雷神技术RTX旗下公司,叶片产品包括压气机和涡轮用低压和高压叶片,以及航空航天和工业燃机用导向叶片、导向叶环、隔圈和喷嘴段,立方氮化硼材料应用于叶片产品的工艺先进。与赛峰签订长协,为GE90发动机加工高压和低压压气机叶片的翼型负责GEnx发动机约13%的设计、制造和组装,主要包括低压涡轮的旋转部件、高压压气机叶片的后段以及风扇中轴。旗下Senior Thailand公司专注于商用飞机发动机压气机段关键部件的制造,包括环形填充件、可变导叶、定子叶片以及转子叶片。客户覆盖中国航发、法国赛峰、英国罗尔斯-罗伊斯、美国GE航空等国内外主流发动机厂商及国内发动机设计院所,2016年开始向赛峰批量供应压气机叶片,目前至2030年的长协份额不低于 50%。资料来源:各公司官网,国海证券研究所请务必阅读报告附注中的风险提示和免责声明 40